medievale escribió:En "Deteccion de hardware" sale como DESCONOCIDO y en el "Test de hardware" me indica.....--> Hardware Ok. y con la barra de progreso al 0%. He probado los distintos modos que tiene el lpt en bios y con algunos en deteccion del hadware me genera un error tipo "Error, hardware no encontrado". Pero aun asi le he dado a "Programar todo" para verificar que falla, y efectivamente da mensaje de error de escritura.
He revisado los esquemas, soldaduras, diodos, cables...de todo y lo unico que me dar por pensar es que el PIC esté defectuoso.
He seguido al pie de la letra los esquemas y las indicaciones( aunque los circuitos ya los tenia construidos antes de la publicacion de este hilo sin embargo es el mismo ) Tambien he probado a meter 4 voltios etc....sin resultado.La verdad es que estoy un poco desanimado con este tema, que algien me eche un cable por favor...
Salu2
. No tengo explicacion, pero el caso es q funciona. Saludos y gracias.
tendra que funcionar tambien no? lo que indica 12Mhz corresponde al cristal??? medievale escribió:en el programador...en el primer esquema que indicas en tu hilo
Salu2
EDITO: Perdonarme pero, no me digais como pero he conseguido leer el PIC y programarlo conectandolo a otro equipo, que ayer no me iba![]()
. No tengo explicacion, pero el caso es q funciona. Saludos y gracias.
PREGUNTA: ¿este esquematendra que funcionar tambien no? lo que indica 12Mhz corresponde al cristal???

medievale escribió:tienes razon, a pesar de que esta peor optimizado y no es un cristal sino un resonador, funciona perfectamente, probado. Gracias a todos por vuestra ayuda y consejos. Ahora solo queda meter XBR o Xell o ambas o vete tu a saber jajajaj tengo un poco de lio en cuanto a eso
Salu2
davidx escribió:Muchas gracias por tu tutorial gracias a tu informacion y a alguna que otra cosa que vi en foros en ingles pude armar mi lector nand usb, con esto me sera mucho mas facil rapido y como leer las nand de las consolas que modifique.
tvillaje1 escribió:davidx escribió:Muchas gracias por tu tutorial gracias a tu informacion y a alguna que otra cosa que vi en foros en ingles pude armar mi lector nand usb, con esto me sera mucho mas facil rapido y como leer las nand de las consolas que modifique.
gracias,si me dicesque vsites en los foros de ingles podre agregarlo al tuto, si es bueno
davidx escribió:tvillaje1 escribió:davidx escribió:Muchas gracias por tu tutorial gracias a tu informacion y a alguna que otra cosa que vi en foros en ingles pude armar mi lector nand usb, con esto me sera mucho mas facil rapido y como leer las nand de las consolas que modifique.
gracias,si me dicesque vsites en los foros de ingles podre agregarlo al tuto, si es bueno
No hay nada diferente, solo que me gusta buscar mas info a parte y confirmar cosas ademas primero lei el tuto en ingles y como no entendia alguas cosas con tu tuto logre entender todo, otra cosa, me di cuenta que si el circuito no esta bien hecho aun asi te graba bien el pic por lpt y por usb, y me di cuenta que para que funcione bien deves conectar el usbflasher a la consola, despues al usb del pc y por ultimo la fuente a la consola (solo luz naranja), por que si conectas primero la energia a la consola y despues el usbflasher al pc marca error en el nandpro, bueno eso me paso a mi. Nuevamente gracias.
medievale escribió:yo lo unico que le falta quizas a este tutorial es una aclaracion sobre que megas se escriben en la nand, por lo demas esta perfectamente claro. Cuando digo aclaracion de el contenido de la nand me refiero, y eso no esta reflejado en este tuto pues son otras distintas formas de meter xell o xbr, es a la estructura en sí y mas concretamente a aquelos tutoriales que indican que hay q sacar 2 megas y meter el xell, otros dicen 16 megas y metes xell, luego tambien e leido algo de sacar los 70 primeros bloques etc... asi pues mi pregunta seria y si alguien que sepa de ello por favor lo postee, ¿como es la estructura de la nand?, por ejemplo, ¿pq algunos realizan la instalacion en los dos primeros megas y otros 16 megas?
Salu2
JaRaBcN escribió:Buenas! Alguien por BCN ha seguido este tuto y se ha pillado las piezas por alguna tienda de electronica? si es así me podría decir cual? lo digo para no tener que esperar a que me lo manden si lo pido via Web...
Merci por adelantado!!!
JaRaBcN escribió:Buenas! Alguien por BCN ha seguido este tuto y se ha pillado las piezas por alguna tienda de electronica? si es así me podría decir cual? lo digo para no tener que esperar a que me lo manden si lo pido via Web...
Merci por adelantado!!!
rhoderik escribió:Muy buen tutorial!!!
A ver si empiezo con el.
Aun así, me gustaría hacer una aportación.
Donde decís que solo se pueden usar los PIC 18F2455 y 18F2550,
en principio tambien se puede usar el 18F4550 o el 18F4455, solo habria que "remapear" las señales.
Esta noche o mañana lo intentaré hacer (los 18F4550 cuestan más o menos lo mismo que los 18F2455 y son los unicos que encuentro en zaragoza)
...
...
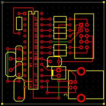
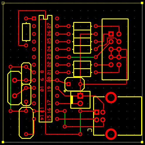
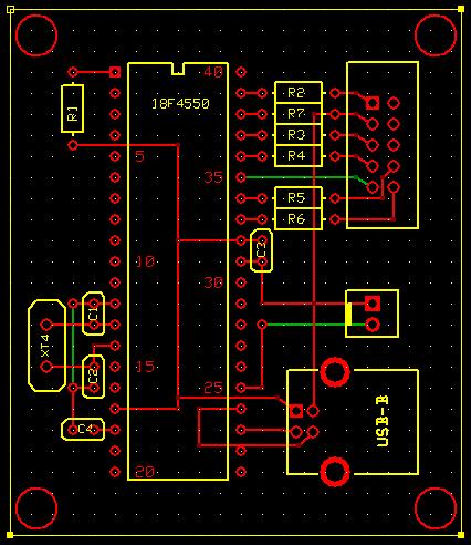
Begto escribió:Como en algunos sitios encontrar un 18F2xxx es dificil y de momento el 18F4xxx si se encuentra, por si alguno lo necesita, aquí un esquema portado del realizado por sandungas, no lo he repasado si hay algo mal, avisar.
En mi montaje utilice un 18F2550, según el siguiente esquema que aún siendo una copia del de sandungas, tambien lo subo por si a alguien le sirve.
Por cierto los componentes yo los pedi en ariston (es la misma empresa que onda-radio que indica VincentM) a mi me tardaron 3 días en llegar, te cobran unos 9 euros de gastos de envio (DHL) y exigen un gasto de al menos 15 euros.
Un saludo!18F2550PCB_2.jpg18F4550PCB.jpgrhoderik escribió:Muy buen tutorial!!!
A ver si empiezo con el.
Aun así, me gustaría hacer una aportación.
Donde decís que solo se pueden usar los PIC 18F2455 y 18F2550,
en principio tambien se puede usar el 18F4550 o el 18F4455, solo habria que "remapear" las señales.
Esta noche o mañana lo intentaré hacer (los 18F4550 cuestan más o menos lo mismo que los 18F2455 y son los unicos que encuentro en zaragoza)
...
...
TiTaNB escribió:se puede programar en un PIC16f628 y si es asi pueden poner la configuracion??????????'![]()
![]()
![]()
![]()
TiTaNB escribió:se puede programar en un PIC16f628 y si es asi pueden poner la configuracion??????????'![]()
![]()
![]()
![]()
Brera-San escribió:Gente, tengo mi PIC 18F2550 y dos zocalos de 28 pines. Estoy por empezar a armar el ART2003 para la primera fase de programación del pic pero tengo algunas dudas sobre todo esto:
1) Sobre el X-TAL (Crystal) estube viendo en el diagrama del nandumper por USB que se pueden usar Crystales de 4, 8, 12 mhz, etc. Tengo un conocido que armó uno con crystal de 12, pero aquí donde vivo (Me tengo que ir un poco mas lejos para conseguirlo) tienen solamente Crystal de 4MHZ.
Vi por ahi que se puede configurar que crystal voy a usar desde el programa que hace la primera programación del pic.
Pero vi tambien en el diagrama que varia. Para un Crystal de 12 necesitaria condensadores de 22PF y para uno de 4 necesitaria de 27PF... ¿Es cierto esto?.
2) El Nandumper por LPT que tengo utiliza cables de 20 cm. No mas, no menos.
¿Cual es el largo recomendado de los cables que van de la placa al nandumper por LPT?
3) Tengo un cable USB de un viejo teclado genius... ¿Cual deberia ser el largo de ese cable? (O sea, el que va del nandumper usb a la pc).
4) ¿Da los mismos problemas el nandumper por usb para leer la nand? En el mejor de los casos (Bien hecho, soldaduras ok, todo perfecto) da diferencias en la lecturas como el LPT o me puedo quedar tranquilo que con esto puedo trabajar "BIEN".
Bueno, cualquier otra duda la agrego aquì.
Saludos!!.
Snake172002 escribió:Bueno... a mí acaba de pasarme algo bastante raro xD
He seguido el tutorial sin problemas y he flasheado el XBR sin ningún error de escritura.
Luego me he dedicado a hacer el puente para lo de los e-fuses y he probado la consola y a soldar los dos diodos del jtag.
Y finalmente, con el corazón en el puño, he visto como al pulsar eject no me aparecía ninguna pantalla azul, sino el dashboard en inglés, el muñeco del avatar en negro (supongo que corrupto) y al ir a la información del sistema, me aparece el dash 2.0.8955.0 y no el 7163 que tenía antes.
Así que vamos, la nand se ha flasheado sin problemas porque la consola me funciona y se me había cambiado y actualizado el idioma del dashboard... pero no me carga el xell y me muestra la pantalla azul al encender la consola pulsando eject...
He probado tanto como el cable de vídeo compuesto como con el HDMI y nada, tarda unos segundos en iniciar (con el de vídeo compuesto se ve algo raro durante muy poco) y me salta al dashboard.
¿Alguna idea?
Voy a repasar lo del jtag por si acaso... pero si no estuviera bien puesto, no se encendería la consola al tener la nand modificada, ¿no?
Salu2, Snake!
josevil escribió:
corregirme si no es cierto pero la pantalla azul del xell segun e leido solo sale en XBR_JasperBB_8955_3 utilizando ejet en las anteriores es conectando un mando por cable .

Snake172002 escribió:... ahora mi duda es si me la han colado en la tienda de electrónica y los PH4148 no son parecidos o iguales a los 1N4148 y por lo tanto no me valen

Brera-San escribió:Tengo un cable USB de un viejo teclado genius... ¿Cual deberia ser el largo de ese cable? (O sea, el que va del nandumper usb a la pc).

TOURPC escribió:HEYYY alguien sabe si un programador jdm plus sirve para este menester ya que dispongo de uno y tengo una consola jasper de 512 que he tratado de dump en 3 ocasiones y uuuuuhhhaaaaaaaaaaauuuuuuuu cuanto tiempo 18 horas y nada no he `podido extraer un nand correcta les dejo una foto de mi programador no es muy lindo ya que me lo he fabricado yo mismo bye bye
![]()
![]()
![]()
![]()
![]()
![]()
![]()
![]()
![]()
![]()
Brera-San escribió:Chicos, estoy teniendo problemas con el USB SPI Flasher. Hice el esquema tal cual esta (Con los mismos componentes) pero no puedo dar con la falla.
1) Corte el cable de usb para ver si era ese el problema y nada.
2) Verifique la programacion del ART2003 (Que siempre esta OK).
3) Modifique la construccion del SPI Flasher (Vi por el foro que habia otro circuito que no tenia los condensadores de 22PF) y nada.
4) Lo unico es que yo utilizo XTAL de 4 Mhz (Configurado desde el WINPIC).
5) Verifique PISTAS, cortes, conductividad, etc... y esta todo ok.
Y aun asi no me detecta el USB. Directamente cuando lo conecto a la PC no lo detecta, no hace nada.
La verdad que ya no se que mas hacer!!! X-TAL de 12Mhz aca no tienen, y si tienen valor aproximado es de 11.6 como mucho...
Brera-San escribió:Chicos, estoy teniendo problemas con el USB SPI Flasher. Hice el esquema tal cual esta (Con los mismos componentes) pero no puedo dar con la falla.
1) Corte el cable de usb para ver si era ese el problema y nada.
2) Verifique la programacion del ART2003 (Que siempre esta OK).
3) Modifique la construccion del SPI Flasher (Vi por el foro que habia otro circuito que no tenia los condensadores de 22PF) y nada.
4) Lo unico es que yo utilizo XTAL de 4 Mhz (Configurado desde el WINPIC).
5) Verifique PISTAS, cortes, conductividad, etc... y esta todo ok.
Y aun asi no me detecta el USB. Directamente cuando lo conecto a la PC no lo detecta, no hace nada.
La verdad que ya no se que mas hacer!!! X-TAL de 12Mhz aca no tienen, y si tienen valor aproximado es de 11.6 como mucho...
Brera-San escribió:Sistema operativo Windows XP SP2.
Mira, lo que yo tengo es lo siguiente:
1) Condensador de 100nf me dice: COD. 104.
2) Condensador de 220nf: COD 224.
3) Condensadores de 22PF: Eso mismo.
4) XTAL: 4 Mhz.
Recorri todas las casas de electronica de la zona y tienen de 16.5, 11,6 y 8 mhz. Voy a probar con 8 mhz a ver que tal... o con 11.6 si lo configuro en 12 ira?
Miren, yo lo configure tal cual esta la explicacion. E hice 2 esquemas. Uno que tiene los dos condensadores de 22PF y otro que no los tiene (Uno que esta en otro topico).
Con ninguno de los dos lo puedo hacer levantar.

JaRaBcN escribió:Bueno, primero de todo dar gracias a tvillaje1 por el tutorial
Gracias a un amigo que me ha ayudado a soldarlo, ya tengo montadito el NAND Dumper por USB, (lo he dejado fijo con un conector hembra rj45, pillé la idea de otro tuto xD), así como el JTAG y en cuanto a la resistencia, pues soldada a MASA en lugar de quitarla.
Por el momento estoy extrayendo la segunda copia completa de la NAND... xD
A lo que pregunto que en algunos bloques aparezca:
Error: 250 reading block BLOQUE
Error: 210 reading block BLOQUE
Se debe a algo normal no? Es decir, eso son bad blocks de la NAND, cierto? Lo comento porque estoy sacando la NAND desde un W7 x64, y para que me funcione el nandpro he tenido que buscar una DLL por ahi, que he tenido que renombrar por DLPortIO.dll y aparentemente funciona... aunque tarda la vida en sacar la NAND y me han salido unos pocos errores de esos cuando estaba por el bloque 6xxx u.U
JaRaBcN escribió:Bueno, me he creado un bat con un for y lo he dejado dumpeando... xD a ver si por la tarde tengo las copias iguales...
Lo de los drivers, si que es cierto que sirven los que subiste (pero son los drivers para detectar el Nand Dumper USB como Memory Acces), el problema es que luego hace falta el archivo DLPortIO.dll, que en principio con el pack que incluye de port95nt o algo asi ya te los instala, pero no para sistemas x64... asi que me puse a buscar hasta que encontré una DLL comentada en una pagina inglesa, que si se cambia el nombre al que te solicita de DLPortIO.dll te sirve para hacer el dump y la escritura.
En fin, luego cuando llegue a casa ya comentaré como ha ido el tema del dumpeo... xDD


JaRaBcN escribió:Vale... algo falla xD extraiga lo que extraiga siempre es diferente contenido .,.! he usado un cable rj45 de 1m entre nand y dumper (teniendo en cuenta que una mitad esta dentro, la otra fuera, conectados con el conector hembra de rj45), es demasiado largo?
Lo que es el Flash config si me lo pilla bien ... :S
Y he probado con otro PC, (este con WXP en 32 bits) y lo mismo .,.!
Brera-San escribió:Ayer estube consultando con quien me vendio el PIC y me dijo que no sabe nada al respecto. Puede ser que no me este escribiendo algunos valores de fuses o algo por el estilo.
Volvi a comprobar el esquema y me di cuenta que el PIN 17 mio esta conectado al Jumper que esta al lado del PIN20, y la Masa estaba en la isla del PIN19 (Bueno, en realidad es lo mismo, esta invertido nomas pero no cambia en nada).
Lo que no se es porque siempre que le doy a "EXECUTE" ahi se pone en memory access. Le saco el Jumper y no hace nada, esta super muerto mi aparato.
Probe armado otro EXACTAMENTE IGUAL con los mismos componentes y el mismo PIC y lo mismo.
A mi me queda una duda: Porque en este esquema "CAMBIA" en el PIN20?
Yo lo tengo ASI (Pin 20 a 5v y a condensador) y Pin 19 a Ground, Pin 17 a una de las patas del jumper:
¿Es porque uno una RESONADOR y otro un CRYSTAL?
MiCK-1 escribió:JaRaBcN escribió:Vale... algo falla xD extraiga lo que extraiga siempre es diferente contenido .,.! he usado un cable rj45 de 1m entre nand y dumper (teniendo en cuenta que una mitad esta dentro, la otra fuera, conectados con el conector hembra de rj45), es demasiado largo?
Lo que es el Flash config si me lo pilla bien ... :S
Y he probado con otro PC, (este con WXP en 32 bits) y lo mismo .,.!
¡¡¡Largo no, es enorme!!!
a ver que tal salen los demás que tengo haciendose ^^!