ungrillao escribió:tvillaje1 escribió:vamos a ver, el cable de video por componesntes no es el AMARILLO, BLANCO,ROJO, ese es el cable de video compuesto. el de componentes es el cable con rca verde, azul, y rojo.
hay que usar un cable POR COMPONENTES o cable VGA, primero prueba esto para descartar cualquier problema con el cable. El xell necestia mucha resolucion para mostrase bien en pantalla.
nota: para ejecutar el xell, hay que encender la consola con el boton eject del lector...
1º Pues entonces perdón, pensé que SOLO habría un cable con las 3 clavijas, que es el que poseo yo y me imaginé que ese es el que valdría y al que se refiere en el tutorial ... A mi con la consola SOLO me entró ese cable, el de rca AMARILLO, BLANCO y ROJO, además del convertidor de esas rca a euroconector, nada más![]()
2º Sí, sé que el xell se ejecuta pulsando el eject del lector, si se pulsa el botón de encendido de la consola, se ejecuta la consola en modo normal ... en cuanto a mi tele, es HD (1080x1050 lg 23" M2362D-PZ)
3º Yo he encendido la consola también con el botón de encendido de la consola y me salía lo mismo: sin señal y aunque no tenga el cable necesario para ver el xell, debería poder ver la pantalla principal de la consola no ? (modo normal)
4º Teniendo el cable que tengo (video compuesto) y el adaptador de video compuesto a euroconector, existe la posibilidad de comprar algún adaptador para video por componentes, o tengo que comprar directamente un cable por componentes ? O es mejor comprar directamente un cable vga para que se vea con más calidad la imagen de la consola en la tele ?Xputo escribió:Es ke es INKREÍBLE !!
A estas alturas y aún hay gente haciendo estas preguntas..... ke están sobradamente explikadas en los tutoriales y en kasi kada hilo del foro. Po kuántos años, vamos a estar aguantando esto? [amén del 'troll-eol'] <-- [bonito juego de palabras]
A ver, no te enfades ... solo ha sido un error en comprensión de cable, nada más ... yo ya sabía que era por componentes o por vga pero me imaginé que el de componentes era el cable que tengo yo y que SOLO HABRÍA ESE TIPO DE CABLE ( en cuanto a clavijas rca )
JaRaBcN escribió:ungrillao escribió:tvillaje1 escribió:vamos a ver, el cable de video por componesntes no es el AMARILLO, BLANCO,ROJO, ese es el cable de video compuesto. el de componentes es el cable con rca verde, azul, y rojo.
hay que usar un cable POR COMPONENTES o cable VGA, primero prueba esto para descartar cualquier problema con el cable. El xell necestia mucha resolucion para mostrase bien en pantalla.
nota: para ejecutar el xell, hay que encender la consola con el boton eject del lector...
1º Pues entonces perdón, pensé que SOLO habría un cable con las 3 clavijas, que es el que poseo yo y me imaginé que ese es el que valdría y al que se refiere en el tutorial ... A mi con la consola SOLO me entró ese cable, el de rca AMARILLO, BLANCO y ROJO, además del convertidor de esas rca a euroconector, nada más![]()
2º Sí, sé que el xell se ejecuta pulsando el eject del lector, si se pulsa el botón de encendido de la consola, se ejecuta la consola en modo normal ... en cuanto a mi tele, es HD (1080x1050 lg 23" M2362D-PZ)
3º Yo he encendido la consola también con el botón de encendido de la consola y me salía lo mismo: sin señal y aunque no tenga el cable necesario para ver el xell, debería poder ver la pantalla principal de la consola no ? (modo normal)
4º Teniendo el cable que tengo (video compuesto) y el adaptador de video compuesto a euroconector, existe la posibilidad de comprar algún adaptador para video por componentes, o tengo que comprar directamente un cable por componentes ? O es mejor comprar directamente un cable vga para que se vea con más calidad la imagen de la consola en la tele ?Xputo escribió:Es ke es INKREÍBLE !!
A estas alturas y aún hay gente haciendo estas preguntas..... ke están sobradamente explikadas en los tutoriales y en kasi kada hilo del foro. Po kuántos años, vamos a estar aguantando esto? [amén del 'troll-eol'] <-- [bonito juego de palabras]
A ver, no te enfades ... solo ha sido un error en comprensión de cable, nada más ... yo ya sabía que era por componentes o por vga pero me imaginé que el de componentes era el cable que tengo yo y que SOLO HABRÍA ESE TIPO DE CABLE ( en cuanto a clavijas rca )
Yo de ti reflashearía... no es normal que no te muestre nada al arrancar normal... si hace eso es porque alomejor hay algo mal en la NAND... has metido tu KV y tu config en XBR antes de flashear verdad?
ungrillao escribió:No no ... solo he metido el xell ... a ver, 1º hice copias de la nand y del archivo kv y del config 2º Flashee con el xell (sin haber metido el kv ni el config) 3º Sin haber probado la consola si iniciaba o no, hice el jtag y los efuses 4º Encendí la consola con el cable de video compuesto q es el unico que tengo (AMARILLO,ROJO y BLANCO) tanto pulsando el boton eject y pulsando el boton de encendido y nada, sale lo de: "sin señal"
JaRaBcN escribió:ungrillao escribió:No no ... solo he metido el xell ... a ver, 1º hice copias de la nand y del archivo kv y del config 2º Flashee con el xell (sin haber metido el kv ni el config) 3º Sin haber probado la consola si iniciaba o no, hice el jtag y los efuses 4º Encendí la consola con el cable de video compuesto q es el unico que tengo (AMARILLO,ROJO y BLANCO) tanto pulsando el boton eject y pulsando el boton de encendido y nada, sale lo de: "sin señal"
Si solo has metido el XELL al arrancarlo normal deberia arrancar este... por eso igual no te aparece nada... ya que creo que el XELL funciona solo con la 360 conectada por vga o componentes.
ungrillao escribió:Yo pensé que en modo normal aun con el xell metido, podrías ver la pantalla principal de la consola con cualquier cable ...
Me acaba de surgin una duda: por qué primero se mete el xell y luego el xellous, si el que va a quedar en la consola es el xellous? No se puede meter directamente el xellous y así no haría falta tener el cable vga o por componentes ?
Gracias por contestar.
JaRaBcN escribió:ungrillao escribió:Yo pensé que en modo normal aun con el xell metido, podrías ver la pantalla principal de la consola con cualquier cable ...
Me acaba de surgin una duda: por qué primero se mete el xell y luego el xellous, si el que va a quedar en la consola es el xellous? No se puede meter directamente el xellous y así no haría falta tener el cable vga o por componentes ?
Gracias por contestar.
No tienes metido el XBR por eso el modo normal ahora mismo es el XELL xD (has modificado el BOOT...)
La verdad en realidad podrías meter el Xellous primero para ahorrarte flashear de XELL a Xellous, pero desconozco como hacerlo...
¿Has probado a meter en un pen drive (formateado a FAT32) el xell-1f.bin (renombrado a updxell.bin) del Xellous? Creo que automaticamente lo actualiza... lo que no sé es si al no mostrarte video no se ejecuta (igual si tiene alguna luz de actividad el pen drive podrías saberlo...)
Luego si eso funciona, sería arrancar la consola con un cable RJ45 conectado para conectarte desde un PC... (recuerda que si no tienes DHCP se autoasigna la IP 192.168.1.99, por si no te muestra nada por pantalla...)


ungrillao escribió:JaRaBcN escribió:ungrillao escribió:Yo pensé que en modo normal aun con el xell metido, podrías ver la pantalla principal de la consola con cualquier cable ...
Me acaba de surgin una duda: por qué primero se mete el xell y luego el xellous, si el que va a quedar en la consola es el xellous? No se puede meter directamente el xellous y así no haría falta tener el cable vga o por componentes ?
Gracias por contestar.
No tienes metido el XBR por eso el modo normal ahora mismo es el XELL xD (has modificado el BOOT...)
La verdad en realidad podrías meter el Xellous primero para ahorrarte flashear de XELL a Xellous, pero desconozco como hacerlo...
¿Has probado a meter en un pen drive (formateado a FAT32) el xell-1f.bin (renombrado a updxell.bin) del Xellous? Creo que automaticamente lo actualiza... lo que no sé es si al no mostrarte video no se ejecuta (igual si tiene alguna luz de actividad el pen drive podrías saberlo...)
Luego si eso funciona, sería arrancar la consola con un cable RJ45 conectado para conectarte desde un PC... (recuerda que si no tienes DHCP se autoasigna la IP 192.168.1.99, por si no te muestra nada por pantalla...)
Ok, más o menos lo voy entendiendo ... para simplificar: al haber metido solo el xell y al no tener el cable apropiado (vga o por componentes) no puedo ver nada en pantalla tanto si pulso el boton eject como si pulso el boton de encendido de la consola ( entrar en modo normal). Bueno, pues habrá que pedir o comprar ese cable a ver ...
Según acabo de leer, el xellous (archivo xell-1f.bin) solo es una actualización del xell, es decir, primero debes tener el xell metido
Eso de meter el xell-1f.bin en un pendrive y que se actualice a xellous así, sin ver nada en pantalla ... eso da mal rollo jajaja mejor será intentar ver con el cable apropiado
Bueno, de momento creo que ha quedado claro lo que tengo que hacer, pero si alguien ha tenido la misma experiencia que yo, que habiendo instalado solo el xell y pulsando el boton de encendido de la consola (entrar en modo normal, no en xell) sin tener el cable apropiado no le ha salido nada en pantalla, pues que postee![]()
Gracias de nuevo



Burger escribió:De hecho, utilice TODO lo que pones en el primer post, o sea, no baje drivers ni programas de ningun otro lado, todo fue lo que colgaste.
No se si pudieras colgar algunas imagenes, a ver como es que te sale a ti, para checar en mis pruebas como es que debe decir en los programas o en el administrador de dispositivos.
Saludos!
mira una pregunta pera enpesar mi experimento
si me da error creo que si no me sirve no debe grabar nada en pic y otra pregunta si saco el nand y da error yo puedo volver a dejarla como estaba hasta conseguir el propio pic es decir los cable no afecta en nada si lo sueldo a la placa otra pregunta mira lo que me dijo en venderalexprox escribió:bueno me toca experimentalmira una pregunta pera enpesar mi experimento
si me da error creo que si no me sirve no debe grabar nada en pic y otra pregunta si saco el nand y da error yo puedo volver a dejarla como estaba hasta conseguir el propio pic es decir los cable no afecta en nada si lo sueldo a la placa otra pregunta mira lo que me dijo en vender
Saludos, le informo el significado de cada letra: I= Industrial (-40°C a 85°C), P= Pines DIP (anchos), SP= Pines DIP (Angosto). En conclusión el I/P es de 28 pines con el ancho de un PIC de 40 pines y el I/SP tambien de 28 pines pero con el ancho de una compuerta Ej. 7404. Espero haberme explicado. Página 427 de su hoja técnica.
bueno cualquier otra duda te la hago saber para ver si me puede ayudar
alexprox escribió:bueno ya se lo que boy hacer boy a revivir un muerto (una xbox xenon ojala que no se recaliente tan rapidopa hacer lo que boy hacer) y asi pruebo con esa no tengo mucho que perder con esa jejejejejeje gracia por tu repuesta ya prontro le reporto lo sucedido y demas boy a tomar foto para que exclusiva para el el otrolado pa que tener mas docuentacion
JaRaBcN escribió:alexprox escribió:bueno ya se lo que boy hacer boy a revivir un muerto (una xbox xenon ojala que no se recaliente tan rapidopa hacer lo que boy hacer) y asi pruebo con esa no tengo mucho que perder con esa jejejejejeje gracia por tu repuesta ya prontro le reporto lo sucedido y demas boy a tomar foto para que exclusiva para el el otrolado pa que tener mas docuentacion
Mis ojos!!!
Espero que cuando postees para incluir la foto, te des cuenta y cambies la letra "b" por la letra "v" y no te comas tantas letras que no se te entiende las palabras
(boy --> esa palabra significa "chico" en ingles .... se escribe mejor "voy" del verbo ir
) alexprox escribió:Gracias le gusta así por las correcciones o quiere que le arregle algo mas maestro de gramática lo siento si le queme los ojos o le da no se. bueno en fin horita reedito no hay problemas y para la próxima activo el corrector de firefox para que pueda dormir bien ya que hay gente muy sensible sobre el tema le gusta así.
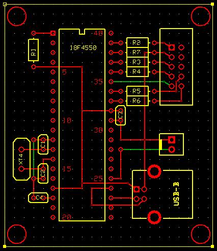
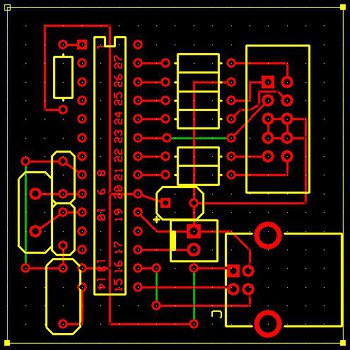
Begto escribió:Como en algunos sitios encontrar un 18F2xxx es dificil y de momento el 18F4xxx si se encuentra, por si alguno lo necesita, aquí un esquema portado del realizado por sandungas, no lo he repasado si hay algo mal, avisar.
download/file.php?mode=view&id=62345
En mi montaje utilice un 18F2550, según el siguiente esquema que aún siendo una copia del de sandungas, tambien lo subo por si a alguien le sirve.
download/file.php?mode=view&id=62348
Por cierto los componentes yo los pedi en ariston (es la misma empresa que onda-radio que indica VincentM) a mi me tardaron 3 días en llegar, te cobran unos 9 euros de gastos de envio (DHL) y exigen un gasto de al menos 15 euros.
Un saludo!18F2550PCB_2.jpg18F4550PCB.jpgrhoderik escribió:Muy buen tutorial!!!
A ver si empiezo con el.
Aun así, me gustaría hacer una aportación.
Donde decís que solo se pueden usar los PIC 18F2455 y 18F2550,
en principio tambien se puede usar el 18F4550 o el 18F4455, solo habria que "remapear" las señales.
Esta noche o mañana lo intentaré hacer (los 18F4550 cuestan más o menos lo mismo que los 18F2455 y son los unicos que encuentro en zaragoza)
...
...
pichonrojo escribió:Hola a todos a ver si alguien puede ayudarme ya que toy bloqueado con el tuto, he realizado todos los pasos de extraccion e inyeccion y cuando voy a realizar la grabacion del XBR me da el siguiente error:
"C:\xbox360\NandPro20d>NandPro.exe usb: -w512 x.bin
NandPro v2.0d by Tiros
Looking for usb interface device
Flash Config: 0x00AA3020
Block Size: 128KB Block Limits: 0x000000..0x007FFF
File: x.bin
Writing
Error: 202 Programming block 460
0FFF"
Resumiendo: tengo el backup completo de la nand sacado 3 veces, comparado y con 6 badblocks, sacados los kvs y cfg e inyectados en el xbr.bin, pero claro el primer BadBlock me coincide con el intento del xbr.
el problema es que tengo una Jasper BigNand y no se como corregir los bad blocks en este punto y el tuto se me queda corto.
Alguien puede ayudarme? Podria volver a poner el backup completo de la nand y volver a empezar con el tuto del XELL que aunque mas largo, permite la reconstruccion de los BB?
Gracias
Comenzara a escribir la nand, como el fichero es de 70 megas, evidentemente aunque hayamos puesto -w512 no va a grabar toda la nand si no esos 70 megas...
el proceso a mi me tardo 20 o 25 minutos...
¿que pasa si me sale error? pues como ami que me salio error, vease el hilo..hilo_error-762a98da-programig-block-1b-ayuda_1368843
no pasa nada, recogemos la caca, y nos cambiamos el pañal y cuando termine , volvemos a hacer la escritura, exactamente el mismo comando, y vereis que si os pasa como a mi, ahora no dara error de escritura... (a mi me dio 3 errrores de lectura)
De todas formas seguir intentando hasta que no tengais errores de escritura...
Si terminais de escribir con exito.... lo ideal, Y ESTO ES IDEA MIA NO PROBADA, PERO QUE SE DEBERIA HACER seria hacer una nueva lectura de la nand con el usbflash, y esa nueva lectura deberia coincidir con el xbr modificado que hemos metido.. (si esto no puede ser asi, me lo decis y rectifico el tuto, ya he dicho esto ha salido de mi ahora, no lo he puesto en practica)
pichonrojo escribió:ya tvillaje1 pero el problema es que he intentado escribir el XBR como 4 veces y siempre me da error en el mismo sitio asiq ue ya me he bloqueado, por eso ahora mismo no se como seguir.
pichonrojo escribió:el error me lo da en el sector 460 y creo que termina en el fff asi que podriamos decir que esta en el medio, si lo que pasa es que me he acojonado ya que comentabas que lo siguieramos intentando hasta que no saliese ningun error
EDIT: hombre, toy pensando que podria quitar todos los cables del programer, ponerme a soldar el jtag y realizar la prueba de encendido, por que lo mismo arranca el xbr, no es una posibilidad??
o los mandos que no encienden la consola o se quedan encendidos.alexprox escribió:bien por pichonrojo y te tenia en la mira desde que saliste con el problema mira que hiciste lo hiciste de otra forma o solo pusiste el tjag si no hiciste el tjag lo que te ocurrió es que se grabo lo 70 megas de xbr y por eso te arranca aunque no se grabo toda la nand tengo(no se, es una idea no) una duda no si tvillaje1 me puede ayudar o es donde se inyecta el xell porque el tuto no sale nada de xell solo sale xbr o es que el xbr lo tiene interno
pichonrojo escribió:Bueno figura, me he puesto la manta en la cabeza y tras realizar el jtag he probado a ver si rulaba y...... DE PUTA MADRE!!!!!!!
Me tira el Xell y el xbr, auqnue este ultimo con algun que otro bug como el de los avatares negritoso los mandos que no encienden la consola o se quedan encendidos.
Ahora a empollar y empezar a tunear la consola, de todos modos me recomendais que reflashee el xbr?
Gracias tios
JaRaBcN escribió:pichonrojo escribió:Bueno figura, me he puesto la manta en la cabeza y tras realizar el jtag he probado a ver si rulaba y...... DE PUTA MADRE!!!!!!!
Me tira el Xell y el xbr, auqnue este ultimo con algun que otro bug como el de los avatares negritoso los mandos que no encienden la consola o se quedan encendidos.
Ahora a empollar y empezar a tunear la consola, de todos modos me recomendais que reflashee el xbr?
Gracias tios
Esos bugs que citas no deberían de aparecer... mira que no tengas algún punto que haga massa en el modulo RF o si has soldado en la parte trasera, mira que no una nada el estaño del punto...
Pedrinky escribió:No me canso de leer este tutorial xD, hoy me he hecho mi segundo nand dumper usb, luego lo probaré a ver si funciona con la consola, en el pc va perfecto. Este se me ha quedado mejor que el primero, más pequeño y con led y tal.
Saludos.
SI TENEIS PROBLEMAS DE LECTURA Y ESCRITURA CON EL PIC EN EL ART2003 PUEDE SER DEBIDO A QUE EL VOLTAJE DADO POR TU PUERTO LPT DEL PC SEA MENOR DE 4 VOLTIOS, Y ENTONCES NECESITAIS UNA MODIFICACION DEL ESQUEMA DEL ART2003, yo no he tenido este tipo de problema, si lo teneis os recomindo acudir al hilo de usb/spi, podeis seguir la recomendación de cómo solucionar esto desde este mensaje por ejemplo viewtopic.php?p=1718806079
tvillaje1 escribió:lo que te pasa podria ser por la tension que da al art2003 no es valida para poder grabar el pic, es algo que puede pasar y esta dicho en mi tuto, repasa el tuto a ver si ves esta informacion..
edito:
mira lo que pone el tuto...SI TENEIS PROBLEMAS DE LECTURA Y ESCRITURA CON EL PIC EN EL ART2003 PUEDE SER DEBIDO A QUE EL VOLTAJE DADO POR TU PUERTO LPT DEL PC SEA MENOR DE 4 VOLTIOS, Y ENTONCES NECESITAIS UNA MODIFICACION DEL ESQUEMA DEL ART2003, yo no he tenido este tipo de problema, si lo teneis os recomindo acudir al hilo de usb/spi, podeis seguir la recomendación de cómo solucionar esto desde este mensaje por ejemplo viewtopic.php?p=1718806079
tvillaje1 escribió:me parece que la version en el tuto es la b, creo recordar y que veo que en el tuto no lo he puesto (mira un fallito), por que con la version 2a creo que daba el mismo errror que te ha dado a ti.
resumiendo usa la 2.0b, y se supone que si la b soporta las 512 es logico pensar que lo suyo es uqe soporte el resto, ya es estas son antetiores a la 512.