monxet escribió:peluzza escribió:Jod_R vaya levelazo que hay aquí. ¿Hay algo que podamos hacer los vulgares mortales para ayudaros? Si quereis os dejo un estañador![]()
![]()
![]()
![]()
dreamgame escribió:doragasu escribió:Los PIC son un poco castaña a esas velocidades. Como comenté unas páginas más atrás, la solución más barata que funcione bien es la de los biestables.
¿Podrias poner un link? Es que son 115 paginas....
De cualquier manera, con el tiempo conseguido me conformo por ahora.
doragasu escribió:la solución más barata que funcione bien es la de los biestables.




_WiLloW_ escribió:dreamgame escribió:la solución más barata que funcione bien es la de los biestables.
"The way it works you push the button, and no matter how long you push it, or how rough your push-button is, or how many times you hammer the sucker.
You get one nice clean pulse out of the circuit"
Ahí está la solución al problema.
Sólo hay que construir el circuito y ponerse manos a la obra.
¿A qué esperáis?
Yo no sé porqué la gente se empeña en reinventar la rueda, es algo que nunca entenderé.
No sé si es que alguno tiene el ego por las nubes o qué, pero ..... en fin
doragasu escribió:El esquema lo puso fidillo en la página 105. No indica ningún modelo concreto de biestable, pero cualquier biestable D rapidito (de tecnología HCMOS por ejemplo) debería valer. También debería valer con una pequeñísima modificación en el circuito cualquier biestable R-S o J-K (al fin y al cabo sólo se necesita que sirvan como retardo).
Ando muy pelado de tiempo, pero si quieres te busco los biestables y te hago un esquema rápido con orcad, incluyendo el oscilador que hay que usar (que se hace con una resistencia, dos condensadores, un cristal de 25 MHz y dos negadores schmitt trigger).
dreamgame escribió:Yo no he dicho en ningun momento eso.
Shantotto escribió:
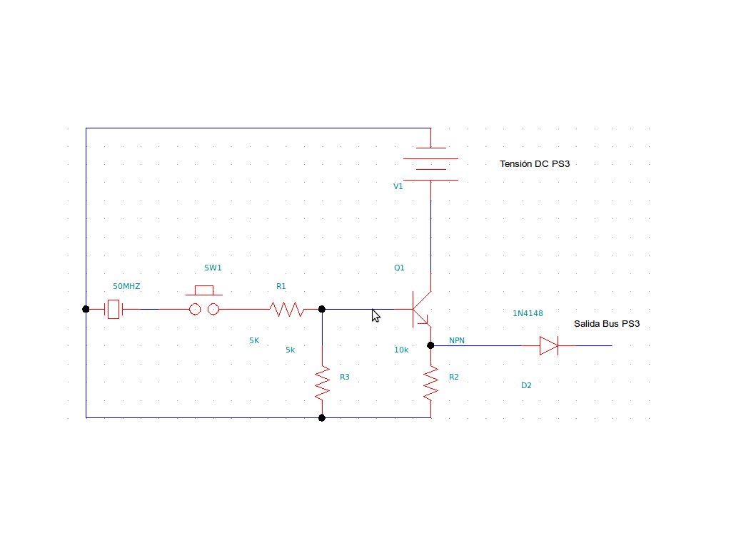
Lo que se pretende es forzar un pulso bajo de 40 ns y mientras tanto, que la línea haga lo que le de la gana. No se trata de mantener la línea alta y bajarla durante 40 ns. Hay que utilizar lógica triestado o bien atacar a la base de un transistor NPN en colector abierto a la línea de la ps3 con un pulso alto de 40ns. Un BC847 ya sirve para estos tiempos, por ejemplo. Tampoco estaría de más utilizar un pequeño resistor para evitar corrientes que puedan freír los integrados, seguro que ese pulso no es saludable para la consola. El valor, pues oiga, ni idea, que ni siquiera tengo una PS3, pero dimensionarlo para que el pulso bajo esté sobre 0.2Vdd cuanto el integrado quiere tirar a Vdd debería ser suficiente y nos limitaría la corriente que tiene que entregar la RAM.
Como propuesta de mejora que se ha dicho ya seguramente, en vez de que el disparo del pulso sea digital (con el dedo), se podría buscar controlar alguna línea desde el programa de GeoHot para sincronizar el pulso en el instante que nos convenga en vez de confiar en el riguroso voleo. Como digo no tengo ni idea de la PS3, pero seguro que esa línea existe, aunque sea la de encender y apagar algún led (sí, sería un principio de infectus).
_WiLloW_ escribió:
Después se aportó éste:
Que según fidillo también da un pulso exacto de 40ns.
yeko escribió:Igual se me escapa algo sobre este pic, porque nunca he manejado este modelo en concreto, pero segun su datasheet sus valores para en funcionamiento en hs(alta velocidad) del cristal son hasta 20mhz. Suponiendo que a 25mhz funcione creo q va a ir bastante forzado y va provocar inestabilidades y consecuente calentamiento.
Si funcionara bien a esta velocidad, y queremos sacar un pulso de 40ns, 1/25mhz, nos va dar los ciclos de instruccion por segundo, es decir, 40ns va tardar el micro en ejecutar una instrucción. Si usas bcf y bsf para llevar la linea a estado alto o estado bajo q solo usan 1ciclo si no me equivoco, vas a estar con el micro al limite, y teniendo en cuenta que la frecuencia no va ir clavada, t van a dar valores algo más altos. Si me confundo corrigeme. Los dspic de este mismo fabricante soportan velocidades más altas, creo que hasta los 120mhz.
Un saludo

Mathieulh escribió: I just wanted to confirm to anyone willing to try geohot's hack on the ps3 that it does work on 3.15 (it has been tested)
wifilino escribió:No se si lo habréis visto:Mathieulh escribió: I just wanted to confirm to anyone willing to try geohot's hack on the ps3 that it does work on 3.15 (it has been tested)
Lo he visto hace un rato en Twitter:
https://twitter.com/Mathieulh
wifilino escribió:No se si lo habréis visto:Mathieulh escribió: I just wanted to confirm to anyone willing to try geohot's hack on the ps3 that it does work on 3.15 (it has been tested)
Lo he visto hace un rato en Twitter:
https://twitter.com/Mathieulh
shaka85 escribió: hasta afirmo que se podia ejecutar codigo casero y backups
shaka85 escribió:Ya no pierdan su tiempo con estoo, que no se dan cuenta que que GeoHot solo busco esto para ser famoso??? el declaro a los noticieros que habia hackeado el play 3 cosa que no ha hecho ni en lo mas minimo y hasta afirmo que se podia ejecutar codigo casero y backups, pero para eso esta muucho muy lejos, solo quizo hacerse popular por un rato cosa que consigui, y creo un enoooorme HYPEEE hype que hasta ahora sigue retumbando.
Uds. son muy listos y se daran cuenta de ello, les mando un saludo. Chao
willsmith escribió:Yo creo que ya se hizo algo famoso cuando hackeo el iPhone
bahiense25 escribió:Pues,no lo puedo creer,por primera ves coincido en algo con SHAKA jajaja......es cierto hermano,te doy toda la razon,y sinceramente creo que como se dijo 10000000 veces ya el iPhone no es la PS3 ...practicamente son universos diferentes,y esta claro,si algo consiguio lo hizo solamente para los MAS entendidos en el tema,es decir,una infima minoria,esto no tendria que haber salido en las noticias,ya que el interes masivo por esto tendria q ser cuando realmente la consola ejecute codigo casero, buckups etc....mientras tanto es mas de lo mismo.....no es fake,solo es mas de lo de sempre....porque a fin de cuentas que se logro? ....que los sceners trabajen en la consola? pero.....esto es lo que venian haciendo o no?....por eso digo,es mas de lo mismo.....todos trabajando a destajo a ver si se consigue algo (esto pasa desde q salio la ps3 y no es merito de ningun Geohot) ....mi mas sincero saludo y felicitaciones a los que estan trabajando en el asunto de este exploit,realmente despiertan admiracion ...y aunque el dia de mañana no se consiga nada,el esfuerzo que hacen merece una recompensa,salu2
Gorkian escribió:y si ha conseguido hacerle aunque sea un pelín de daño al HV es un paso...
bahiense25 escribió:si algo consiguió lo hizo solamente para los MAS entendidos en el tema
befeterman escribió:(anda que decir que GeoHotz busca fama, o que no ha conseguido nada... MANDA !@#$%^&*)
Oren_Hishii escribió:Pero el pic o el CPLD lo quereis simplemente para el pulso de 40ns?
cRaZyByTe escribió:Bajo mi punto de vista, entiendo que una CPLD sea algo mas caro de lo que vale un pic. Pero no olvidemos que Xilnx vende CPLD por unos 13$.... No creo que sea mucho dinero, de hecho estoy dispuesto a que si alguno realmente cree saber como atacar, le compremos una entre todos.
dreamgame escribió:Yo he llegado a la conclusion, leyendo mas detenidamente el datasheet, de que da igual el cristal que le ponga, los multiplicadores siempre me daran de maxima 48 Mhz. Y toda configuracion que exceda esa velocidad, hara que el micro se cuelgue, no funcione el USB y muy probablemente el mismo micro se este averiando. Eso la primera.
Asi que a 48 Mhz, el pulso minimo sin forzar el pic, son 60 ns aproximadamente. Ahora queda la duda de si sera suficientemente corto, por que nadie ha dicho nada de la tolerancia de ese pulso. Lo unico que he leido es que el tiempo del pulso no ha de ser muy preciso, ya que en 40 ns se abarcan decenas de ciclos de reloj en el bus de memoria. Asi que es razonable pensar, que si el exploit necesita poner a 0 el bus durante digamos, 158 clocks. (numero al azar) Por que no puede funcionar si ponemos ese clock a 0 durante digamos, 190 clocks. (numero al azar).
El problema que le veo a las FPGA, es que el kit de desarollo vale un paston. Si una FPGA hace un pulso de 40 ns con el pin colgante, pero empezar sin herramientas para trabajar con FPGA, sale caro. Desde el software, hasta el programador JTAG. Ademas de que dificulta la fabricacion por parte del usuario. No es lo mismo un pic de 18 pins, que se programa con un T-20 y iCprog. Que una Xilinx SMD con cientos de patas, memoria externa y puerto JTAG. Imposible construir por alguien sin mucha experiencia.
¿No hay nadie por aqui, que le conozcan por los medios donde se mueve GeoHot? Estaria bien hacerle una pregunta, ¿que tolerancia de error tiene ese pulso?
cRaZyByTe escribió:En ebay, venden CPLD de 138Mhz soldadas a un puerto JTAG por unos 20$, y vienen con los pines presoldados para conectar todas las entradas y salidas del chip. Cuando me refería a utilizar una CPLD, me refería a utilizar una como la que hay en mi facultad, que viene soldada ya, y lo que tienes son un puñado de pines a los que conectas cosas. (Realmente hay dos tipos, esas y otras que tienen hasta para conectar perifericos como teclados numericos y displays bcd, pero no viene al caso).
Lo de soldar las 150 patillas no es viable. Sobre el kit de desarrollo, yo podría intentar que me dejasen un programador, si me pasais el código en VHDL, o el esquematico hecho en XILNX, y me enviais la cpld, igual un profesor se enrolla y me deja el programador. El xilnx, yo os puedo pasar una ISO de la version 3.1, entiendo que no sea muy "legal" pero para una cosita asi de pequeña, no creo que haya demasiado problema en pasaros un programa de hace 10 años.

Albertoamo escribió:os dejo este link que explica lo que hay que hacer con el xploit, lo q pasa esq está en inglés, pero no se... yo creo q és intuitivo,pero si alguien puede poner poner una traduccion pués perfecto, está genial el link pq te pone todos los comandos y tal.
sin más aqui teneis el link http://xorloser.com/?p=162#more-162 espero que os pueda servir de utilidad
Albertoamo escribió:os dejo este link que explica lo que hay que hacer con el xploit, lo q pasa esq está en inglés, pero no se... yo creo q és intuitivo,pero si alguien puede poner poner una traduccion pués perfecto, está genial el link pq te pone todos los comandos y tal.
sin más aqui teneis el link http://xorloser.com/?p=162#more-162 espero que os pueda servir de utilidad
With the 40ns pulse we glitch around 100 mem clock cycles, i wonder what happends if we glitch it around 100ns. Should be a greater chance that the mapping of the HV is still correct. But also can couse more panics on lv1 =/
dreamgame escribió:Copiado de http://www.maxconsole.net/forums/showth ... ?p=1204390With the 40ns pulse we glitch around 100 mem clock cycles, i wonder what happends if we glitch it around 100ns. Should be a greater chance that the mapping of the HV is still correct. But also can couse more panics on lv1 =/
Este es otro tipo que como yo se esta ensuciando las manos. Y se esta planteando hacer un pulso de 100 ns, lo que me da animo a seguir con la idea del pic. Yo he conseguido un pulso de 65 ns, y tengo lista una etapa para convertir ese pulso de +5V en uno a GND. En unos dias tendre todo en forma de circuito impreso. Puede que funcione, puede que no.
Lo que no tengo es Playstation 3. Asi que si alguien con medios tecnicos suficientes y capacidades para continuar con el trabajo de software, se presta voluntario. Y el Administrador / Moderador de este foro esta de acuerdo. Le donare un circuito. Y SI, lo repito SI se puede romper la play.
Por favor no pidais nadie, hasta que el Administrador / Moderador se pronuncien como se deberia de llevar a cabo.
TeM escribió:en serio, para traducir con el google o similares, mejor no posteeis.. me parece una falta de respeto a la inteligencia de los demas usuarios
shilfein escribió:TeM escribió:en serio, para traducir con el google o similares, mejor no posteeis.. me parece una falta de respeto a la inteligencia de los demas usuarios
+NINETHOUSAAAAAND!!!
Por favor, nada de googlespañol.