[Investigacion] PSJailbreak usando un microchip 18f2550

Bueno, en mi post si hay un .HEX para Bootloader, lo que pasa que nadie lo ha probado.

Saludos!

si es el que se publico de J!M no vale tinia bug por eso lo quito del esquema y dijo que trabajaria en el cuando pudiera
andres_5 escribió:yo lo conecto directamente al ordenador con un puerto LPT adaptada a la placa.
saludos ;)

Pues lo único que se me ocurre es que este en W7/Vista, pruébalo desde un Windows XP.
ya he descubierto k le pasaba puse VSS en la patilla 9 en vez de la 8, ya lo tengo soldado, aprovecho que tengo el soldador caliente para preguntar si tengo que unir los dos VSS osea la patillaje 19 y 8 ??
saludos
andres_5 escribió:ya he descubierto k le pasaba puse VSS en la patilla 9 en vez de la 8, ya lo tengo soldado, aprovecho que tengo el soldador caliente para preguntar si tengo que unir los dos VSS osea la patillaje 19 y 8 ??
saludos

En la placa que va a la PS3 tienes que conectar esas dos patillas a tierra (la del conector USB).
no me refiero en el ARt2003
saludos ;)
andres_5 escribió:no me refiero en el ARt2003
saludos ;)

Imagen
no ese no es el que estoy haciendo, ya lo vi antes, pero como ahora voy a entrar en la uni talves me pidan algo de electronica, y ya que hago un programador hago uno en condiciones, sin añadidos...
este es el que yo estoy haciendo:
http://www.foxdelta.com/products/progra ... 03prog.pdf
aun asi he arreglado lo que tenia fallo (lo del patillaje k me habia equivocado 9 por el 8) , he probado sin unir los VSS, y uniendolos, pero sigue sin reconocermelo :S
Amargado un 50% mas :S
saludos ;)
andres_5 escribió:no ese no es el que estoy haciendo, ya lo vi antes, pero como ahora voy a entrar en la uni talves me pidan algo de electronica, y ya que hago un programador hago uno en condiciones, sin añadidos...
este es el que yo estoy haciendo:
http://www.foxdelta.com/products/progra ... 03prog.pdf
aun asi he arreglado lo que tenia fallo (lo del patillaje k me habia equivocado 9 por el 8) , he probado sin unir los VSS, y uniendolos, pero sigue sin reconocermelo :S
Amargado un 50% mas :S
saludos ;)

Es posible que el puerto de tu ordenador no proporcione suficiente voltaje, por eso recomiendan hacer el que yo he puesto que pilla la alimentación del puerto USB.
y como se haria , no lo llego a entender del todo :S
teniendo en cuenta de que ya tengo la base hecha...
saludos
andres_5 escribió:y como se haria , no lo llego a entender del todo :S
teniendo en cuenta de que ya tengo la base hecha...
saludos

Es solo quitar todos los diodos y conectar el pin 20 al cable rojo del USB y la tierra al cable negro del USB.
LUCKYMAS escribió:
Bueno, en mi post si hay un .HEX para Bootloader, lo que pasa que nadie lo ha probado.

Saludos!

si es el que se publico de J!M no vale tinia bug por eso lo quito del esquema y dijo que trabajaria en el cuando pudiera


No son los de J1M, son los de un usuario de PSX Scene. Segun sonoro esos funcionarian.

Saludos!
Ealdor escribió:
andres_5 escribió:y como se haria , no lo llego a entender del todo :S
teniendo en cuenta de que ya tengo la base hecha...
saludos

Es solo quitar todos los diodos y conectar el pin 20 al cable rojo del USB y la tierra al cable negro del USB.

con la tierra te refieres al VSS del chip (patilla 8 y 19)o tierra del puerto LPT ??
y cuando lo conecte tendre que conectar ambos, osea el USB y el LPT, no?
saludos , Amargado 20% XD
Vamos a ver, creo que el esquema es bastante claro, a tierra (cable negro del USB) va conectado los pines 18 al 25 del DB25, los pines 8 y 19 del PIC, y el polo negativo del condensador.
andres_5 escribió:
Ealdor escribió:
andres_5 escribió:y como se haria , no lo llego a entender del todo :S
teniendo en cuenta de que ya tengo la base hecha...
saludos

Es solo quitar todos los diodos y conectar el pin 20 al cable rojo del USB y la tierra al cable negro del USB.

con la tierra te refieres al VSS del chip (patilla 8 y 19)o tierra del puerto LPT ??
y cuando lo conecte tendre que conectar ambos, osea el USB y el LPT, no?
saludos , Amargado 20% XD



andres mira el voltaje que tienes en el Vdd (pin 20). Si tienes menos de 4.5V ese es el error.
Yo estoy igual que tu pero hasta el viernes no podre seguir haciendo pruebas
tengo el siguiente problema he montado todo el sistema del ps3pic de elsimc pero no logro q eme carge no enciende el led simplemente lo conecto al ps3 y no sucede nada, he tratado de programar el pic y me da infomacion y la verificacion sale perfecta. alguna idea de en que podria estar fallando??

alguien me podria decir como saber si mi pic esta funcioanndo correctamente.
baspetro escribió:tengo el siguiente problema he montado todo el sistema del ps3pic de elsimc pero no logro q eme carge no enciende el led simplemente lo conecto al ps3 y no sucede nada, he tratado de programar el pic y me da infomacion y la verificacion sale perfecta. alguna idea de en que podria estar fallando??

alguien me podria decir como saber si mi pic esta funcioanndo correctamente.

Asegúrate de no tener ningún juego metido, de que este totalmente apagada y sin ningún otro dispositivo usb conectado. Los pasos son, conectar la placa y pulsar el botón de encendido y rápidamente el de eject. Si todo ha salido bien veras en el menú juego lo de instalar pkg.

Si no va, repasa las pista de la placa y el esquema por si te has olvidado de conectar algo.

¿Qué .hex has metido?.
alguien puede subir una foto de tu placa? para compararla con la mía, por más que lo intento nada....
saludos!
Ealdor escribió:Vamos a ver, creo que el esquema es bastante claro, a tierra (cable negro del USB) va conectado los pines 18 al 25 del DB25, los pines 8 y 19 del PIC, y el polo negativo del condensador.

He punteado los cables USB en los puntos donde me has dicho pero me sale la polarizacion invertida a la que deberia ser, no se si me estare confundiendo, llevo un dia delante de una plquita y estoy agotado, he buscado el datasheet del 18F2550 y me sale k el pin 20 es VDD y el 8 y 19 es el VSS;
http://ww1.microchip.com/downloads/en/DeviceDoc/39632b.pdf
ahora he buscado cual polo es cada uno:
http://grupos.emagister.com/debate/_que_significa_vss_y_vdd_/1007-20565
donde el segundo comentario afirma que Vdd es negativa y Vss es positiva, cosa que en mi caso con los punteados en esos sitio midiendolo con el multimetro me sale invertida, nose si estare cometiendo un error yo, ademas he hecho otra cosa, el puerto paralelo llevaba unos diodos, pues en vez de desoldarlo pues lo he aislado osea en vez de conectar la salida del diodo al resto del circuito he dejado los diodos aislado y y donde estaba antes conectado la salida del diodo he puesto la alimentacion por USB, Estoy algo liado y ademas estoy realmente agotado...
saludos
para el que no quiera calentarse la cabeza el t-20 por 12€ http://www.rem-28.com/tiendaplus/index. ... ef=PRO0028 vale para estos pic y otros
SoLiTaiReWoLf escribió:
quickjes escribió:Hola, despues de seguir todo lo publicado me he decidido a refrescar mis conocimientos de electronica y montarlo con el pic 18f2550, pero me han surgido complicaciones:

1º Me he montado la ART2003 con el esquema sin los diodos: El cable de alimentacion USB :¿El pin 1=+5v? el segundo cable va al chasis del USB o al pin 4?

He instalado el winpic800 y configurado en la bios del Pc ECP+EPP. Al conectar me da un mensaje de dispositivo desconocido. Con esta configuracion de BIOS, al pulsar en test de hardware me devuelve al instante(como si no testeara) hardware ok.

Alguien puede echarme un cable con la BIOS??

Como puedo saber si la ART2003 funciona correctamente?

2º Cuando intento cargar el hex de elsemi (xtal de 20) directamente al pic me da un error instantaneo de escritura, (tengo marcada LVP).

Podria ser que el PIC estuviera bloqueado o ya hubiera sido anteriormente programado?

Por lo que he entendido 1º monto el pic en la ART2003, 2º monto el circuito (elsemi)

Es asi? Agradezco ayuda porque no se si me funciona la ART2003.

PD: El db25 lo tengo con un cable de unos 25 cm al puerto del PC. El usb a través de un cable macho-hembra de 1m.

Gracias por vuestro trabajo y ayuda a los que empezamos.

autoedito: Me hace falta el bootloader??



+1 estoy igual que tu, error de escritura siempre pero lectura bien. El winpic me detecta "desconocido"


Hoy he vuelto a revisar el esquema y montado de nuevo; cosa curiosa se me olvido conectar la alimentacion por USB y ¡SORPRESA! el winpic me detecta el 18f2550, segundos despues entro a cargar el hex y empieza, todo va bien pero de repente se para con un error y ya no me lo detecta ni permite grabar. En este momento es cuando me doy cuenta de lo del USB.

Alguna idea??

PD: cambie en la BIOS a SPP
como pusiste la alimentacion por usb?? esque tengo esa duda y no quiero por un causal estropear el PIC...
Saludos ;)
..........................................
dj_ivy escribió:1º Montar el esquema de ese blog cambiando la resistencia del led por una de 220 Ohm para que se encienda.
Y por útimo... alguien sabe si se van a portar las novedades del psgroove a psgroopic?


De qué color es el led que usas?? Uno rojo normal debería brillar bien con una resistencia de 330Ohm ...
Mañana me pondré con ello, he estado de viaje y aún no he tenido tiempo de mirar que han cambiado.

Saludos y enhorabuena!
pfff. alguien ha ensamblado correctamente el 4550, si es asi oorque no postean algun esquemilla y sus hex, he probado monton de cosas y na, ayuda pls
yerb54 escribió:pfff. alguien ha ensamblado correctamente el 4550, si es asi oorque no postean algun esquemilla y sus hex, he probado monton de cosas y na, ayuda pls

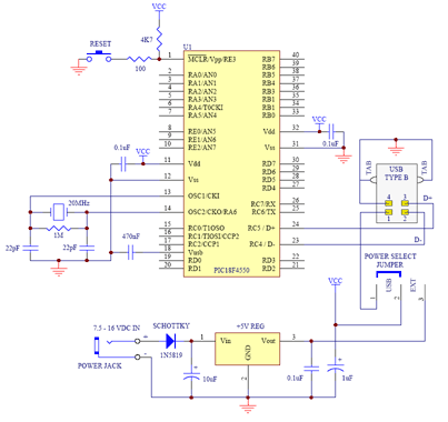
aqui hilo_archivos-hex-para-18f2455-18f2550-y-18f4550_1482985 te pueden ayudar con el hex y yo encontre hace dias esta imagen en internet pero no se si es el esquema es del psgrrove para este chip el chip si es Imagen

Adjuntos

Que tal, para los que tienen problemas todavia con el armado de la placa o confusion con algun componente del circuito del PIC18F2550 aqui les dejo un video que he realizado esta tarde, tiene un tutorial paso a paso de como se realiza el proceso de encendido de la ps3 con el PIC y ademas como realizar un backup de un juego, en este caso he realizado el del super street fighter 4, el video esta en HD 1080p para que puedan ver exactamente como arme mi circuito en el protoboard(recomiendo usar un protoboard para los que no tienen muchas ganas o destrezas con el cautin y el estaño, es mejor para hacer solo pruebas).
Cualquier pregunta estare gustoso de ayudar.
Utilice el diagrama y el codigo de elsemi.
http://www.youtube.com/watch?v=O5GMBqn3thA
PD. Como podran ver la consola esta algo desmantelada porque la acabo de arreglar del problema de la LUZ AMARILLA, si alguien tiene su PS3 inservible con este problema estare dispiesto a ayudar.
Saludos
haljordan18 escribió:Que tal, para los que tienen problemas todavia con el armado de la placa o confusion con algun componente del circuito del PIC18F2550 aqui les dejo un video que he realizado esta tarde, tiene un tutorial paso a paso de como se realiza el proceso de encendido de la ps3 con el PIC y ademas como realizar un backup de un juego, en este caso he realizado el del super street fighter 4, el video esta en HD 1080p para que puedan ver exactamente como arme mi circuito en el protoboard(recomiendo usar un protoboard para los que no tienen muchas ganas o destrezas con el cautin y el estaño, es mejor para hacer solo pruebas).
Cualquier pregunta estare gustoso de ayudar.
Utilice el diagrama y el codigo de elsemi.
http://www.youtube.com/watch?v=O5GMBqn3thA
PD. Como podran ver la consola esta algo desmantelada porque la acabo de arreglar del problema de la LUZ AMARILLA, si alguien tiene su PS3 inservible con este problema estare dispiesto a ayudar.
Saludos


Juerrr, yo tengo una ps3 que tiene ese problema, la enciendo y al rato....pipipi amarillo rojo parpadeante zzzzzzzzzzzzzzz. Vamos si me puedes hechar un clable te lo agradeceria un saludo makina
relopro escribió:
haljordan18 escribió:Que tal, para los que tienen problemas todavia con el armado de la placa o confusion con algun componente del circuito del PIC18F2550 aqui les dejo un video que he realizado esta tarde, tiene un tutorial paso a paso de como se realiza el proceso de encendido de la ps3 con el PIC y ademas como realizar un backup de un juego, en este caso he realizado el del super street fighter 4, el video esta en HD 1080p para que puedan ver exactamente como arme mi circuito en el protoboard(recomiendo usar un protoboard para los que no tienen muchas ganas o destrezas con el cautin y el estaño, es mejor para hacer solo pruebas).
Cualquier pregunta estare gustoso de ayudar.
Utilice el diagrama y el codigo de elsemi.
http://www.youtube.com/watch?v=O5GMBqn3thA
PD. Como podran ver la consola esta algo desmantelada porque la acabo de arreglar del problema de la LUZ AMARILLA, si alguien tiene su PS3 inservible con este problema estare dispiesto a ayudar.
Saludos


Juerrr, yo tengo una ps3 que tiene ese problema, la enciendo y al rato....pipipi amarillo rojo parpadeante zzzzzzzzzzzzzzz. Vamos si me puedes hechar un clable te lo agradeceria un saludo makina

Sacale todo, hasta quete quedes solamente con la placa madre en tus manos, luego ponle sobre algun soporte, consigue una pistola de calor y rociala sobre ambas superficies unos 5 minutos en cada lado, la ensamblas nuevamente y listo, veras ue te funciona.
quickjes escribió:
SoLiTaiReWoLf escribió:
quickjes escribió:Hola, despues de seguir todo lo publicado me he decidido a refrescar mis conocimientos de electronica y montarlo con el pic 18f2550, pero me han surgido complicaciones:

1º Me he montado la ART2003 con el esquema sin los diodos: El cable de alimentacion USB :¿El pin 1=+5v? el segundo cable va al chasis del USB o al pin 4?

He instalado el winpic800 y configurado en la bios del Pc ECP+EPP. Al conectar me da un mensaje de dispositivo desconocido. Con esta configuracion de BIOS, al pulsar en test de hardware me devuelve al instante(como si no testeara) hardware ok.

Alguien puede echarme un cable con la BIOS??

Como puedo saber si la ART2003 funciona correctamente?


2º Cuando intento cargar el hex de elsemi (xtal de 20) directamente al pic me da un error instantaneo de escritura, (tengo marcada LVP).

Podria ser que el PIC estuviera bloqueado o ya hubiera sido anteriormente programado?

Por lo que he entendido 1º monto el pic en la ART2003, 2º monto el circuito (elsemi)

Es asi? Agradezco ayuda porque no se si me funciona la ART2003.

PD: El db25 lo tengo con un cable de unos 25 cm al puerto del PC. El usb a través de un cable macho-hembra de 1m.

Gracias por vuestro trabajo y ayuda a los que empezamos.

autoedito: Me hace falta el bootloader??



+1 estoy igual que tu, error de escritura siempre pero lectura bien. El winpic me detecta "desconocido"


Hoy he vuelto a revisar el esquema y montado de nuevo; cosa curiosa se me olvido conectar la alimentacion por USB y ¡SORPRESA! el winpic me detecta el 18f2550, segundos despues entro a cargar el hex y empieza, todo va bien pero de repente se para con un error y ya no me lo detecta ni permite grabar. En este momento es cuando me doy cuenta de lo del USB.

Alguna idea??

PD: cambie en la BIOS a SPP

Ami me pasa lo mismo con el winpic y el t20 me da este error
Programando CÓDIGO, 0x000000..0x00434C
Verificando CÓDIGO, 0x000000..0x00434C
Verificando 0x06lX..0x000000
Error de verificación: 000800: Leido=00FFFF, Deseado=00EFB3, mask 00FFFF ==> diff=00104C
Error de verificación: 000802: Leido=00FFFF, Deseado=00F01F, mask 00FFFF ==> diff=000FE0
Error de verificación: 000808: Leido=00FFFF, Deseado=006E05, mask 00FFFF ==> diff=0091FA
Error de verificación: 00080A: Leido=00FFFF, Deseado=00CFD8, mask 00FFFF ==> diff=003027
Más errores de verificación, no es posible enlistar todos (total=7574)
Programando CONFIG, 0x300000..0x30000C
Verificando CONFIG, 0x300000..0x30000C
Verificando 0x06lX..0x300000
Error de verificación: 300000: Leido=00FFFF, Deseado=00CE24, mask 00FFFF ==> diff=0031DB
Error de verificación: 300002: Leido=00FFFF, Deseado=001E38, mask 00FFFF ==> diff=00E1C7
Error de verificación: 300004: Leido=00FFFF, Deseado=000700, mask 00FFFF ==> diff=00F8FF
Error de verificación: 300006: Leido=00FFFF, Deseado=000081, mask 00FFFF ==> diff=00FF7E
Más errores de verificación, no es posible enlistar todos (total=7)
ERROR: ¡ Programación FALLIDA !
gente tengo 2 preguntas........segun este esquema
http://lh5.ggpht.com/_f_YE3Rutedk/TIbKy ... squema.png


de los cables USB ..... D- va a la patilla 16 , y D mas va a la 15. Segun otros que lei es alrevez....... Conectandolos de esta forma la pc me lo reconoce como dispositivo desconocido, pero no me funciona .

Como se los reconoce a ustedes la pc los Jig , sin bootloader. cargado directamente el HEX? aveces me aparece como dispositivo desconocido y otras veces como HUB USB.

y como seria el esquema que funciona ?? D - a 15 o 16 ???

saludos


esta es mi pobre placa....... ya revise todso los puntos no estan mal soldados, y tienen continuidad.


Imagen
Imagen
lo he probado y no me rula pero creo que tengo una confucion con los condensadores tengo el cristal de 20 mhz y los condensadores son de 22 pero electroliticos y el de 220nf tambien no se si sea esa la falla no me enciende el led
stompy escribió:lo he probado y no me rula pero creo que tengo una confucion con los condensadores tengo el cristal de 20 mhz y los condensadores son de 22 pero electroliticos y el de 220nf tambien no se si sea esa la falla no me enciende el led


Esos condensadores no te valen, tienen que ser ceramicos.
....................................
Bueno usando el esquema de elsemi y el pic18f2455 no lo consigo, voy a usar ahora el esquema de j1m (que por cierto, cual era el blog?)

alguien que lo tenga funcionando me confirma los componentes que ha usado por favor?
un saludo
Riky_Xerez escribió:Bueno usando el esquema de elsemi y el pic18f2455 no lo consigo, voy a usar ahora el esquema de j1m (que por cierto, cual era el blog?)

alguien que lo tenga funcionando me confirma los componentes que ha usado por favor?
un saludo


Yo he usado el esquema de Elsemi con el pic 18f2455 y un oscilador de 12Mhz y funciona correctamente con el hex sin bootloader.
kikex-box escribió:
Riky_Xerez escribió:Bueno usando el esquema de elsemi y el pic18f2455 no lo consigo, voy a usar ahora el esquema de j1m (que por cierto, cual era el blog?)

alguien que lo tenga funcionando me confirma los componentes que ha usado por favor?
un saludo


Yo he usado el esquema de Elsemi con el pic 18f2455 y un oscilador de 12Mhz y funciona correctamente con el hex sin bootloader.

ya, si funcionar tiene que funcionar pero lo tengo todo soldando y no me funciona así que voy a empezar de 0 tranquilamente con el 2555 y el esquema de j1m, con su .hex 1.2, alguien puede decirme el blog y confirmarme los componentes?

EDITO:

En teoría los componentes son estos no?

Component list:
- 1x PIC 18F2550 Microcontroller
- 1x Xtal 8Mhz
- 2x 22pf capacitors
- 1x 470nF capacitor
- 1x 100nF capacitor
- 1x 330Ohm resistors
- 1x Led
- 1x USB Connector Type A
- 1x Protoboard!

saludos!
http://psgroopic.blogspot.com/

1 x Condensador de 470 nF (yo use uno electrolítico de 1 microF).
2 x Condensador de 22 pF (cerámicos).
1 x Cristal de 8 MHz.
1 x Condensador de 100 nF (cerámico).
1 x Resistencia de 330 ohmios.
1 x LED.
1 x Conector USB Tipo A (diferencia bién cuales son los pines, en internet encontararás fotos).
1 x PIC18F2550.
Riky tienes un privado.
Un poco de offtopic, ¿alguien sabe alguna página con proyectos para este PIC o con manuales para empezar a programar con el?, me sobran dos y me gustaría hacer algo con ellos e iniciarme en este mundillo.
Ealdor escribió:Un poco de offtopic, ¿alguien sabe alguna página con proyectos para este PIC o con manuales para empezar a programar con el?, me sobran dos y me gustaría hacer algo con ellos e iniciarme en este mundillo.


Pon en san google todopic y disfruta aprendiendo.

Salu2.
Buenas, tengo el pic 18f2550 y segun voy leyendo neceisto aparte todo esto:

Ealdor escribió:2 x Condensador de 22 pF (cerámicos).
1 x Cristal de 8 MHz.
1 x Condensador de 100 nF (cerámico).
1 x Resistencia de 330 ohmios.
1 x LED.
1 x Conector USB Tipo A (diferencia bién cuales son los pines, en internet encontararás fotos).
1 x PIC18F2550.


Aparte, necesito una entrenadora no es asi? pero esta agotado, y creo que se puede hacer manualmente?

porque en el primer post no se pone toda la informacion?

un saludo.

EDITO: ok, no habia visto esto hilo_tutorial-ps3-pic-by-elsemi_1481641
Alguien podría subir los esquemas funcionales para imprimir en pcb? Es que estoy viendo que a base de cable pueden haber muchos fallos.

Sabéis si el TE-20SE es totalmente compatible con el 18f2550 sin tener que hacer ninguna modificación? Si no encuentro el problema que tengo con la art2003 me veré obligado a comprar un programador :(
Ealdor escribió:Un poco de offtopic, ¿alguien sabe alguna página con proyectos para este PIC o con manuales para empezar a programar con el?, me sobran dos y me gustaría hacer algo con ellos e iniciarme en este mundillo.

http://www.todopic.com.ar/foros/index.php
SoLiTaiReWoLf escribió:Alguien podría subir los esquemas funcionales para imprimir en pcb? Es que estoy viendo que a base de cable pueden haber muchos fallos.

Sabéis si el TE-20SE es totalmente compatible con el 18f2550 sin tener que hacer ninguna modificación? Si no encuentro el problema que tengo con la art2003 me veré obligado a comprar un programador :(


T20 SE no se, supongo que algo mas que el T-20 normal traera pero yo personalmente lo he programado con un T-20 normal y corriente, con el winpic800 y no he tenido ningun problema.
Revisa concienzudamente que este bien pinchado, es el error mas comun cuando da fallos programandolo, aunque tambien puede estar malo el PIC.
Si con el t20 puedes grabar perfectamente el pic 18f2550

Yo lo tengo asi... Lo que no consigo que arranque la ps3 con el hex elsemi20mhz... xD

A ver si encuentro la solucion.

Edito:

Solucionado...

Funciona perfecto.

- Pic grabado con t-20, nada de bootloades ni usb ni leches.

- archivo 'psgroopicV1.1-Elsemi-20Mhz.hex'

- Y placa con cristal de 20 logicamente.

XD
cauldreon escribió:
SoLiTaiReWoLf escribió:Alguien podría subir los esquemas funcionales para imprimir en pcb? Es que estoy viendo que a base de cable pueden haber muchos fallos.

Sabéis si el TE-20SE es totalmente compatible con el 18f2550 sin tener que hacer ninguna modificación? Si no encuentro el problema que tengo con la art2003 me veré obligado a comprar un programador :(


T20 SE no se, supongo que algo mas que el T-20 normal traera pero yo personalmente lo he programado con un T-20 normal y corriente, con el winpic800 y no he tenido ningun problema.
Revisa concienzudamente que este bien pinchado, es el error mas comun cuando da fallos programandolo, aunque tambien puede estar malo el PIC.



He mirado el SE porque el t-20 me parecio ver que no tenia para 28 pines no? Hay que hacer una modificacion.
EL T21 SE AP
te funcionara perfecto .
Un saludo.
alguin poderia hacerme un fotolito compacto con el LED oposto a USB? [angelito]

Gracias
1603 respuestas