[Expulsion Solucionada!] "kevox power dongle" alimentador drives casero- add on lizard y x360usb pro

1, 2, 3
RicardoGA escribió:
mnl_86 escribió:pero sobre el esquema de diego como podria montar el switch de 6 patas o un dip????


con un switch dip de 4 tendrías que quitarle 4 patitas por ejemplo las del switch 3 y 4 y las 0tras 2 (1 y 2) serivirian para pagar cada una una linea 12 y 5 v ok


Como seria en el de 6 patas? el que tiene 2 off y 1 on me interesa mas en ese ya que se me hace mas facil y como conduciria me refiero ala posicion del switch
mnl_86 escribió:
RicardoGA escribió:
mnl_86 escribió:pero sobre el esquema de diego como podria montar el switch de 6 patas o un dip????


con un switch dip de 4 tendrías que quitarle 4 patitas por ejemplo las del switch 3 y 4 y las 0tras 2 (1 y 2) serivirian para pagar cada una una linea 12 y 5 v ok


Como seria en el de 6 patas? el que tiene 2 off y 1 on me interesa mas en ese ya que se me hace mas facil y como conduciria me refiero ala posicion del switch


hola te dejo el esquema del pcb que yo hice si gustas enviame un link del switch que quieres usarvpara indicarte bien la posicion y conexion

http://www.megaupload.com/?d=FCRO3FH2
http://www.megaupload.com/?d=D87BOCVP
mira aqui te dejo fotos de un switch mts-2 y de otro que trae 2 on y 1 off y como lo acople haber si me puedes ayudar a poner cualquiera de estos ya que solo me falta el power :D
http://imageshack.us/photo/my-images/17/switch3o.jpg/
http://imageshack.us/photo/my-images/220/switch2kx.jpg/
http://imageshack.us/photo/my-images/825/switch1n.jpg/
http://imageshack.us/photo/my-images/535/switch4r.jpg/

EDITO.-trate de conectar un dip switch asi como en la imagenhttp://imageshack.us/photo/my-images/801/dips.jpg/ pero nisiquiera me prende un led ni nada ya intente de todo pero no puedo hacer funcionar el power off y on no se como van un switch de 2 polos de 4 patas aca de este lado no se consigue solo los mencionados antes si alguien me pudiera orientas como van aconectadas las patas con cualquier switch eestaria agradecido llevo 5 power dongles hechos y ninguno me ha funcionado no se como van conectadas las patas de los switch.
estoy armando el power dongle pero solo encontre un switc de 6 patas alguna idea de como deberia conectarlo? les dejo las imagenes y les agradeceria cualquier ayuda posbile.
http://www.subirimagenes.com/fotos-img2 ... 27806.html
http://www.subirimagenes.com/fotos-img2 ... 27819.html
eso, pregunte en el foro o en el muro, q por chat no puedo responder, tengo mucha tarea... y ya estoy aburrido
josecabrera escribió:estoy armando el power dongle pero solo encontre un switc de 6 patas alguna idea de como deberia conectarlo? les dejo las imagenes y les agradeceria cualquier ayuda posbile.
http://www.subirimagenes.com/fotos-img2 ... 27806.html
http://www.subirimagenes.com/fotos-img2 ... 27819.html


pon el multimetro en continuidad y checa las patas qe hagan contacto entre si y cmabia de posicion el swith o presionalo para ver cuales conducen, ya sabiendo cuales se conducen procedes a hacerlo en su linea por ejemplo 2 pines hacen contacto entonces 1 va a 12 de molex y 12 de lector el otro par va 5 de molex y 5 de lector
mnl_86 escribió:
josecabrera escribió:estoy armando el power dongle pero solo encontre un switc de 6 patas alguna idea de como deberia conectarlo? les dejo las imagenes y les agradeceria cualquier ayuda posbile.
http://www.subirimagenes.com/fotos-img2 ... 27806.html
http://www.subirimagenes.com/fotos-img2 ... 27819.html


pon el multimetro en continuidad y checa las patas qe hagan contacto entre si y cmabia de posicion el swith o presionalo para ver cuales conducen, ya sabiendo cuales se conducen procedes a hacerlo en su linea por ejemplo 2 pines hacen contacto entonces 1 va a 12 de molex y 12 de lector el otro par va 5 de molex y 5 de lector


Bravo!!! no pude haberlo explicado mejor, es pura cuestion de logica, muchas gracias
kevox escribió:
mnl_86 escribió:
josecabrera escribió:estoy armando el power dongle pero solo encontre un switc de 6 patas alguna idea de como deberia conectarlo? les dejo las imagenes y les agradeceria cualquier ayuda posbile.
http://www.subirimagenes.com/fotos-img2 ... 27806.html
http://www.subirimagenes.com/fotos-img2 ... 27819.html


pon el multimetro en continuidad y checa las patas qe hagan contacto entre si y cmabia de posicion el swith o presionalo para ver cuales conducen, ya sabiendo cuales se conducen procedes a hacerlo en su linea por ejemplo 2 pines hacen contacto entonces 1 va a 12 de molex y 12 de lector el otro par va 5 de molex y 5 de lector


Bravo!!! no pude haberlo explicado mejor, es pura cuestion de logica, muchas gracias


Falto el agradecimiento a RICHARD_GA por su asesoria ya me prenden los foquitos jajaja xD pero no el lector :P
Pues muy buen curro,yo hecho 2 y e conseguido que se enciendan las luces en su posicion,osea presionas encender y se enciende el rojo,presionas abrir y se enciende el verde,todo ok,pero no me abre la bandeja,alguna solucion a mi error,porque seguro que es fallo mio.
salu2 y gracias
esta bien pero si te recnoce el lector el pc? en algunos lectores no funcionara el eject.
mnl_86 escribió:esta bien pero si te recnoce el lector el pc? en algunos lectores no funcionara el eject.


El PC me reconoce el Lector e incluso lo e flasheado pero la bandeja NO abre:
E comprobado los valores y me dan todos bien menos 1 que es el de 5v(este me dá 12v)
NO sé lo que pasa no dá 5v,por favor una ayuda si se puede y muchas gracias.
Imagen
Todos los contactos repasados y todo ok,pero no consigoque dé 5v en el cable nº 10.
Gracias otra vez y un saludo.
Alguien ha logrado una solucion para abrir la bandeja, modificando este circuito?
Que yo compre los materiales y recien me di cuenta que no funcionaba el eject, aunq no tengo bien claro para que me serviria el eject a mi.
Yo tengo pensado flashear un liteon 9504 y tambien extraer la key de un liteon 0225, todo con el X360Usbpro.

Para que me serviria la expulsion de bandeja?


Ojala me puedan aclarar la duda y especialmente una solcion a la bandeja.

Saludos y gracias! :)
yo hice 8 bro y ninguno me jalo xD si acaso el ultimo me prendio los leds pero solo eso mi pc no me lo reconocia y lo de la bandeja creo que no se puede en este modelo solo en kevox lizard go
Vere que onda con este a ver si me sale como a algunos, por q para el kevox lizard no encontre un LF que necesitaba.

Tengo una duda respecto al Switch de encendido, que no encontre uno como el que muestran en las imagenes.
Sirve algun switch tipo interruptor?, o algo como los que se les mueve una pata a la izquierda derecha para encender y apagar?

Saludos!
Para integrar el pogo mo thoin no hay que utilizar los cables 6, 7 y 8, (almenos el 6). Como se pondrian?
Gracias
Hola!
Tengo este problema con el Switch de encendido.
No pude encontrar el Switch que piden de 2 polos, encontre uno muy parecido, (no se si sea de 2 polos o no), pero es de 6 patas y el circuito tiene para solo 4.

Estuve probando la continuidad de las patas, y solo las patas paralelas tienen continuidad, pero si pruebo continuidad con patas del frente no hay.

Imagen

Esa es la continuidad que se forma al presionar o no presionar el Switch. Por las patas del otro lado sucede de la misma manera pero probando cruzadas no hay.

Como puedo adecuar ese Switch a el esquema del dongle?.

Ah y alguien soluciono el problema de los 12v en el punto 10?,

Saludos
Gracias!
Hola!
He fabricado este dongle y me ha funcionado perfectamente con un Hitachi GDR 3120L fat, osea aun no he probado el flasheo por que no tengo como conectarlo al pc, pero conecto el dongle, y puedo expulsar la bandeja y lo alimenta.

Probe con un Liteon 9504 y no expulsa la bandeja, bueno creo que es por lo que decian muchos aca que no les abria la bandeja en ciertos lectores, pero con eso de no abrir la bandeja me quedo la duda, si realmente el dongle fue o no fue capaz de alimentar el 9504, o si lo quemo, o no se que cosa, por que no mostro actividad por lo menos en la bandeja, mas adentro no puedo saber.


Alguien ha logrado alimentar perfectamente y flasheado un liteon 9504 o 0225 con este dongle?


Saludos y muchas gracias!
MIX69 escribió:Hola, les dejo este por si les intersa, es all driver xbox. 100% lo e usado por mucho tiempo 100% efectivo.

hilo_me-ayudais-a-fabricar-un-power-dongle-casero-para-alimentar-un-lector-lite-on-74xxx_1672916

Imagen


Imagen



fotos - pcb y materiales
http://www.megaupload.com/?d=100OYTIA
http://img515.imageshack.us/slideshow/webplayer.php?id=001ut.jpg

video funcionando
http://www.youtube.com/watch?v=HPKaUtKbO7c


oye bro pero no dice como montarlo xD solo salen las imagenes y se ve bonito pero y como se hacE? xD no viene
kevox escribió:
kikoco escribió:¡¡¡¡¡COJONESSSSSS|||||||||



CON EL INVENTO MUY BUENO


Gracias hermano pues aqui estamos para ver en que se puede apoyar a la comunidad scener

CharlieII escribió:Por la moneda de .50¢ deduzco que eres mexicano!!! Compatriota, felicidades por el invento! Que se vea que en México también hay iniciativa para este tipo de inventos!

[plas] [plas] [plas]


YEAH!!! asi es soe de mexico... no es cosa del otro mundo... aqui ahi mucho potencial solo falta apoyarnos entre nosotros en lugar de hecharnos piedras... muchas gracias

chakpunknk escribió:esta buena la cosa quiero verlo pero no me deja abrir las imagenes jajaja que lata

josecabrera escribió:excelente aporte amigo solo si puedes resubir las imagenes ya que no se ven te estaria muy agradecido.


Arreglado el asunto jodedor de las imagenes, si tienen problemas no duden en decirme

[+risas]

Hola kevox ante todo muchisimas gracias por tu aporte q es de mucha utilidad me dispuce a fabricarlo hice todo como muestra tu diseño pero tengo el siguiente problema en la lineas q tengo q tener 3.3v solo llego a 2.3 v y de ahi no llego a tener mas queria saber si me puedes decir en q me estoy equivocando cuando presiono el eject tambien me da ese voltage y el led prende como bajo no enciende bien ya no se q puede ser espero me puedas ayudar saludos!!!!!
como el resto de uds tambien tenia el inconveniente de la bandeja pero despues de darle y darle lo he conseguido, la idea lo he conseguido viendo el funcionamiento de un extractor 360 me di cuenta q el eject no es un interruptor pulsador sino un swicth de dos pasos eso quiere decir q si lo presionas una vez la bandeja se abre y al presionar nuevamente esta se cierra.
asi que saque pulsador y puse un swicth normal y cambie el led por una resistencia de 1k y listo ya funciona he flasheado ya como 40 xbox sin ningun problema
Ahi Adjunto una imagen con una seña donde puse la resistencia, no se olviden cambiar el pulsador por un swicth
0 paso abierto = bandeja cerrada
- paso cerrado = bandeja abierta

gracias kevox esta herramienta es super util y sirve con todas las lectoras phat y slim probado por mi XD [sonrisa]

Adjuntos

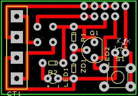
Alguien me puede decir el tamaño que tiene el PCB terminado en cm ? Porque imprimi el circuito en una hoja pero lo veo muy pequeño...

EDITO: Efectivamente, era problema mio, abri el archivo .doc con word (antes usaba otro programa) y ahora imprime a la medida correcta, sigo con el proyecto entonses !
(mensaje borrado)
Estube leyendo el post y no entiendo que modificacion habria que hacer para que la bandeja abra, tengo mi kevox power dongle funcionando, solo que los puntos 9 y 5 me dan un bajo voltaje, exactamente v2.3, pero creo que es porque remplaze un led por una resistencia como habia indicado @franksant, hoy voy a comprar otro led aver que tal...
Ya esta la solucion, busquenla en la primera pagina, solo ocupan una resistencia de 470 ohms... y una disculpa pero no tenia tiempo por la universidad... suerte y cualquier problema me avisan.
amigo kevox hice el power dongle como lo indicas en tu post pero tengo algunas difucultades tecnicas:
1- como no encontre el swich de dos polos le puse un swuich de palanca de dos pasos a la linea de 12v y a la linea de 5v solo le puse un puente. es eso correcto o tambien debo poner swich a la de 5v? porque al apagar el dongle con el swich en la linea de los 12v me sigue quedando el led de los 5v encendido. con eso tiene para desenergizar el lector o tengo que cotar tambien los 5v?

2- puse un swich para cortar la linea de 3.3v del pin 9 para utilizar EL método de phatkey para extraer la key


3- puse una linea para el pogo en gnd para utilizar EL método de phatkey para extraer la key


4- agrege resistencia 470 ohms para el eject

pero los voltajes no me concuerdan. a mi me dan estos:

1,2,3,4-------- GND
5--------------- 2.1v con swich cerrado 0v con swich abierto
9---------------- varia de 3.3 a 5.1v y al presionar microswich e eject da 2.1
10-------------- siempre da 5.1v ya que solo puentee en done va el swich de dos polos porque no encontre el swich
11,12---------- 12v con swich cerrado, 0v con swich abieto

que hice mal???????????

no pude adjuntar fotos de como quedo porque estaban muy pesadas. despues las subo

modificaciones.jpg (142.21 KB)

estas son la modificaciones que le hice

Adjuntos

Pues gracias a Kevox hice mi version, pero me salta al duda si existe la forma de poder conectarle el probe 3???

Les dejo la foto y gracias de nuevo Kevox

http://www.facebook.com/media/set/?set=a.180293305398553.42873.100002536545211&type=1#!/photo.php?fbid=180293575398526&set=a.180293305398553.42873.100002536545211&type=3&theater
se le puede adaptar un eliminador de 360 para no tener que conectarlo a una pc con un molex?
Esta realmente bien el tuto, tengo ganas de hacerlo pero tengo la duda de si servirá para un Lite-On DG16-D4S fw 1071 o habría que cambiar algún voltaje para que no se queme.
Gracias y saludos
yo he costruido 3 y funcionan con todos los lectores de maravilla.
Ya tengo la placa fenólica pero no tengo impresora láser de que otra forma puedo hacerlo?
skazi_15 escribió:Ya tengo la placa fenólica pero no tengo impresora láser de que otra forma puedo hacerlo?


Dibuja el circuito con plumon permanente pero que quede bien remarcado, saludos
perdon que moleste tanto pero tengo un switch que es de 6 patitas de que forma puedo usarlo?
133 respuestas
1, 2, 3