[Archivos] .HEX para 18F2455, 18F2550 y 18F4550

1, 2, 3, 4, 5, 6
_DeV_ escribió:
Telcontar escribió:Si tengo el source de la 1.1btl que puse J1M que supuestamente tiene fallo, pero que en mi entrenadora de microingenia 2550 funciona perrfectamente


Telcontar pero a ti te a funciona mas de 1 vez? Es decir, lo has probado mas de una vez?
Respondenos tio porfa :)

Y si te ha funcionado mas de una vez, como lo has probado dejando el puente de bootloader?
Esque yo lo he probado en modo ejecucion y me funciono la primera vez (se encendio el LED), ya despues no, no aparecian ni las carpetas ni el LED se encendia.
Pero lo conecto en modo Bootloader al ordenador y me sigue funcionando (se me encendiende el LED).
¿Tambien lo tengo que conectar a la PS3 en modo bootloader o se me joderá el bootloader?

Saludos!


mi me funciona, varias veces, pero siempre apago de atras la ps3 y siempre me funciona. siempre en modo normal en la ps3.
Os cuento mi experiencia:

1º Puse la controladora en modo Bootloader. Le cargue el .HEX que ha puesto Telecontar.
2º Puse la controladora en modo Ejecucion. Fui a la PS3, ahora paso importante!
    Tienes que coger y...
    1- Con la PS3 en Stanby (Con la Luz en ROJO) conectas la controladora
    2- Cortas la corriente (Apagar la LUZ ROJA)
    3- Volver a poner corriente (Volver a la LUZ ROJA)
3º Hice la combinación POWER EJECT.
4º Se me encendio la PS3, el LED de la controladora se encendió y me funcionó.

Luego apagué la PS3 desde el mando y volvi a encender la PS3. NO ME FUNCIONÓ.
Volvi al PC y puse la controladora en modo Bootloader. Le volví a cargar el .HEX.
Ahora para que no se te joda o más bien, para no tener que volver a poner el .HEX continuamente, has de apagar la PS3 desde el boton de la PS3. Luego vas y cortas la corriente. Y ya haces todo lo que he dicho antes.

Saludos!
kie1313 escribió:
J1M escribió:Bueno pues ya está todo OK...

Tendríamos entonces 3 posibilidades:

- PSGrooPIC -> A grabar con un ART2003 o TE20
- PSGrooPIC wBTL USB CDC CCS -> Aplicación de carga de Microingenia (Necesita Driver, Entra en Modo Bootloader con jumper RC0, ocupa 0x2000bytes en la memoria)
- PSGrooPIC wBTL USB HID C18 -> Aplicación de carga de Microchip(*) (No necesita Driver, Entra en Modo Bootloader con botón Reset, ocupa 0x1000bytes en la memoria)

(*) ElSemi ha detectado un problema en el Software de Microchip, por el cual no grababa realmente las aplicaciones hechas en CCS. Lo he recompilado con VC++ y ahora parece funcionar bien... Microchip.BootLoader.USB.HID.v2.6a_rev1. Lo subo al blog y doy toque a Microchip!

Un unos minutos todo arriba ;)


Pero en el blog pones algo de que el PSGrooPIC wBTL USB CDC CCS no funciona.

¿está ya solucionado?? como habias puesto aquí que estaba todo OK.

Si no es así, la única manera de meter el otro sería con programador ¿¿no??, ("si es que se puede").

.


Me adelanté... tengo por aquí un 18F4550 y con ese si funcionaba bien... el 18F2550 no lo hace bien del todo... La experiencia de DeV es real.. por lo que mientras no encuentro la solución podéis hacer eso....... El fallo pienso está en el CCS... pq con el bootloader hid de microchip nunca me ha fallado... por eso os lo recomiendo... para los que tengáis una entrenadora comercial, simplemente tendréis que engancharle un pickit2 y meterle el nuevo bootloader... os olvidaréis de los problemas!! Al menos mientras no encuentre el motivo de este........ jodio CCS!!! XD
J1M puedes poner el esquema que has utilizado para el pic 18f4550, es que no consigo que me funcione.

Muchas gracias
edgarq escribió:J1M puedes poner el esquema que has utilizado para el pic 18f4550, es que no consigo que me funcione.
Muchas gracias


El esquema es el de la 18F4550Trainer de Microingenia...
http://www.microingenia.com/electronics ... _product=2
J1M con tue squema del bloc el hex que pone y programando con el t-20 no me va me dice al enchufar el pc dispositivo usb no reconocido , y la ps3 dice que hay un dispositivo usb pero no aparece nada , lo he revisado mil veces y todo parece estar correcto pero no me va , que puede ser? le he metido el PSGrooPIC_HEX_V1.2.hex de tu bloc y el mismo esquema y no va , la primera vez que lo enchufado al pc si lo ha reconocido y después el solo dice que no , después de mil intentos no lo reconoce , lo enchufo en otro pc y me lo detecta a la primera a los 3 segundos dice que no funciona el usb , que le faltara?
vayamos por partes

q narices es una entrenadora?? es un programador? yo tengo un t20 y no se parece en nada a lo q puso _dev_ en la foto.

esa "entrenadora" (la verdad q las prefiero rubias tetonas antes q esa xD) solo vale para cargar el bootloader?

el bootloader "solo" vale para cargar el hex desde windows sin necesidad del T20?

el esquema y el hex serian el mismo para un circuito con/sin bootloader??

EDITO: creo que ha sido en este post donde he visto este enlace http://www.microingenia.com/electronics/product.php?id_product=20
ese es programable? vamos q no tendriamos q soldar, solo copiar el hex del psgroopic y listo?

gracias por las respuestas!
mimora escribió:vayamos por partes

q narices es una entrenadora?? :


Imagen


esa "entrenadora" (la verdad q las prefiero rubias tetonas antes q esa xD) solo vale para cargar el bootloader?


Imagen

[sonrisa]


Ahora seriamente, una entrenadora en micro controladores, es una dispositivo con periféricos como pantallas LCD, salidas auxiliares, USB, RS232, Leds, Relevos o pines de comunicación con el mundo exterior para que al estudiar la teoría del microcontrolador o la familia(Marca) podamos hacer las prácticas o "entrenemos" en esas placas para reforzar la teoría.
Y sirve también para grabar el PSGroove por que algunos usuarios no tienen la forma o la práctica o los conocimientos para hacer un circuito electrónico.

Saludos
LUCKYMAS escribió:J1M con tue squema del bloc el hex que pone y programando con el t-20 no me va me dice al enchufar el pc dispositivo usb no reconocido , y la ps3 dice que hay un dispositivo usb pero no aparece nada , lo he revisado mil veces y todo parece estar correcto pero no me va , que puede ser? le he metido el PSGrooPIC_HEX_V1.2.hex de tu bloc y el mismo esquema y no va , la primera vez que lo enchufado al pc si lo ha reconocido y después el solo dice que no , después de mil intentos no lo reconoce , lo enchufo en otro pc y me lo detecta a la primera a los 3 segundos dice que no funciona el usb , que le faltara?


Qué cristal estás usando? Comprueba no tengas invertidas D+ y D- ... y lo más importante repasa las soldaduras.

PD: marvic, estoy contigo, eso es una entrenadora!!! [+risas]
Aviso, se me ha jodido...
Ayer por la noche estube probandolo y de puta madre, se me fue el .HEX la primera vez y lo recargué. Luego apagué y encendí la consola hasta 4 veces y me funcionaba perfecto, hasta hacia Backups.
Esta mañana iba yo tan tranquilo a jugar. Combinacion de botones y nada. 2º Intento y nada.
Voy al PC y nada... (W7) Voy a otro PC (XP) y nada...
Solo me queda probar el PC donde instalé los drivers.

Que hago tios?

Saludos!
_DeV_ escribió:Aviso, se me ha jodido...
Ayer por la noche estube probandolo y de puta madre, se me fue el .HEX la primera vez y lo recargué. Luego apagué y encendí la consola hasta 4 veces y me funcionaba perfecto, hasta hacia Backups.
Esta mañana iba yo tan tranquilo a jugar. Combinacion de botones y nada. 2º Intento y nada.
Voy al PC y nada... (W7) Voy a otro PC (XP) y nada...
Solo me queda probar el PC donde instalé los drivers.

Que hago tios?

Saludos!


Te lo dije... no le cargues el .hex qué el bootloader se podía corromper...........

Localizate un Pickit2 y cargale el nuevo bootloader que está puesto en el blog... va de maravilla ;)
J1M escribió:
_DeV_ escribió:Aviso, se me ha jodido...
Ayer por la noche estube probandolo y de puta madre, se me fue el .HEX la primera vez y lo recargué. Luego apagué y encendí la consola hasta 4 veces y me funcionaba perfecto, hasta hacia Backups.
Esta mañana iba yo tan tranquilo a jugar. Combinacion de botones y nada. 2º Intento y nada.
Voy al PC y nada... (W7) Voy a otro PC (XP) y nada...
Solo me queda probar el PC donde instalé los drivers.

Que hago tios?

Saludos!


Te lo dije... no le cargues el .hex qué el bootloader se podía corromper...........

Localizate un Pickit2 y cargale el nuevo bootloader que está puesto en el blog... va de maravilla ;)


Si me voy al PC donde lo tenia instalado tampoco va a servir de nada?

Saludos!
No Dev... no te queda más remedio que grabarle el nuevo bootloader....
J1M escribió:No Dev... no te queda más remedio que grabarle el nuevo bootloader....


Joder... Ahora a gastarme lo menos 40€ en un PICkit2...
Bueno que se le va a hacer.

PD: J1M, ayer cuando estaba haciendo pruebas me dejo de funcionar, me fui a ese PC y si me funcionaba el bootloader y se lo volvi a cargar. No cabe ninguna posibilidad?

Saludos!
En ebay los encuentras a 20e...
http://cgi.ebay.com/Clone-Microchip-Dev ... 0391489506

Cuando lo pones en modo bootloader se te pone el led de color naranja?
J1M escribió:En ebay los encuentras a 20e...
http://cgi.ebay.com/Clone-Microchip-Dev ... 0391489506

Cuando lo pones en modo bootloader se te pone el led de color naranja?


Ayer, cuando estaba en casa de mi Madre, me paso esto y me fui al PC y lo puse en modo Bootloade y si me lo reconocia.
Lo que pasa que ahora ire a casa de mi madre.

Saludos!
Repito: "Cuando lo pones en modo bootloader se te pone el led de color naranja?"

Si es SI... entonces el bootloader sigue ok, tendrás problema con el driver quizá.
Si es NO... entonces no hay bootloader --> pickit2 y fin de los problemas ;)
J1M escribió:Repito: "Cuando lo pones en modo bootloader se te pone el led de color naranja?"

Si es SI... entonces el bootloader sigue ok, tendrás problema con el driver quizá.
Si es NO... entonces no hay bootloader --> pickit2 y fin de los problemas ;)


No, no se enceiende nada.
A comprar un PICkit2.
Sabeis de alguna tienda fisica importante donde lo pueda haber?

Saludos!
Por internet:
Amidata, Farnell, Mouser, Digikey

En tu ciudad ni idea :p
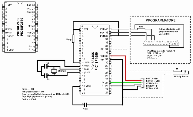
este esquema es para un 18f4550, es el mas facil y entendible que encontre, vamos que cuando veo el del entrenador me dan escalofrios para hacerlo,
obviamente no tiene botloader, estoy probando con los archivos aqui publicados por mariayo2 (main.hex) y ppfff

esta bien??

Adjuntos

yerb54 yo he hecho este esquema pero no me acaba de funcionar, es decir, puedo programar el pic pero cuando lo pongo a la ps3 no entra en modo debug.
Si lo consigues dime algo.
muy bueno marvicdigital perooooo donde hay q apuntarse a las clases?????? [carcajad] [carcajad] [carcajad] [carcajad]

volviendo al tema, si esa "entrenadora" es capaz de hacer correr el psgroopic y vale solo 20€ no es mas rentable que hacerla casera?? yo ya lo tengo funcionando en la magic, en un pic y en un at32u3 pero eso queda mas curioso y el coste viene a ser menos de 5€ mas... yo en ese caso se lo recomendaria a la gente en vez de q se vuelvan locos con esquemas y soldaduras
edgarq escribió:yerb54 yo he hecho este esquema pero no me acaba de funcionar, es decir, puedo programar el pic pero cuando lo pongo a la ps3 no entra en modo debug.
Si lo consigues dime algo.


yo uso el hex que adjunto sin mover nada en winpic y tu?

edit...
jajaja me c.. pues gracias a mariayo2 ya esta solo config en winpic "sboren enable" sin la casilla lvp aqui el hex

Adjuntos

yerb54 escribió:
edgarq escribió:yerb54 yo he hecho este esquema pero no me acaba de funcionar, es decir, puedo programar el pic pero cuando lo pongo a la ps3 no entra en modo debug.
Si lo consigues dime algo.


yo uso el hex que adjunto sin mover nada en winpic y tu?


Lo mismo, he probado ya varios hex y no consigo entrar en el modo debug, ya no se que mas probar [buuuaaaa]
Pos nada, he encargado un PICkit2 a RS me llega el martes y me ha salido 42€...
42€+35€ de la entrenadora= 77€, No me ha salido muy barato que digamos.

Bueno espero ya que con el PICkit2 no me de mas problemas. J1M cuando me llegue, le meto el sistema C18 y le cargo el .HEX del blog no?

Saludos!
_DeV_ escribió:Pos nada, he encargado un PICkit2 a RS me llega el martes y me ha salido 42€...
42€+35€ de la entrenadora= 77€, No me ha salido muy barato que digamos.

Bueno espero ya que con el PICkit2 no me de mas problemas. J1M cuando me llegue, le meto el sistema C18 y le cargo el .HEX del blog no?

Saludos!


Pq no has comprado la de ebay?? yo la tengo y funciona genial...

Sí, solo tendrás que cargar el bootloader de c18 que está en el blog y cargarle después el psgroopic wBTL...
Tengo una dudilla... llevo varios dias leyendo todos los hilos y no me termino de aclarar... No puedo hacer la PCB del Minus, y no encuentro un esquema con el jumper para activar el bootloader, voy a hacer el esquema sencillo del psgroopic en una placa perforada. Lo que quiero es programar, poner el pic en el zocalo y enchufarlo a la play. Si algun dia hay que actualizar, saco el pic y lo reprogramo. Ahi es donde viene mi duda. En Valladolid no hay pic por ningun lado y en Farnell he comprado el 18f2455 porque el otro esta agotado. Si cojo un .hex de los de este hilo, y lo programo, ¿me funcionará aunque no tenga el bootloader metido? Muchas gracias...
Bueno... mientras el mundo discute si PS3Break es actualizable o no... que si es un clon del sample de jailbreak o no... [poraki]

Vosotros, a los que os gustan los PICs, podéis ir descargandoos la versión PSGrooPIC V1.3!!!! [+furioso]

Cambios?
- Añadido un 'payload' que parchea el lv2 ....... o dicho en otras palabras, actualizado a la última versión de PSGroove [ginyo]

Perdón por poner esto en varios post pero no se en cual publicar, esto está cada vez más fragmentado!!

PD1: Sigo intentando solucionar el problema con el Bootloader de CCS.......... recordad que el Bootloader de Microchip va perfecto
alguien puede convertirlo para un cristal de 20 mhz?
Bueno... pues otro que vá a por el pickit2, al final "la curiosidad mato al gato" y a tomar porculo el bootloader.

J1M para meter el bootloader (HID claro), ¿se mete con software que traiga el pickit ¿o que??

Para que quede claro... el bootloader que es este??? "Microchip Bootloader USB HID v2.6b: EXE +SRC" ¿¿Y lo meto antes con que?? ¿¿un software que traerá el pickit2?? ¿o que??
Y el port del PSgroove es..."Bootloader USB HID C18 18F2550Trainer: HEX + SRC" ¿¿con que software???

Gracias.
XD Por eso Dios inventó ese refrán jeje

Tus dudas están resueltas en el blog, justo aquí:

- Manual: Bootloader USB HID C18 18F2550Trainer --> Manual con los pasos a dar
http://bit.ly/dDdf0o

- Bootloader USB HID C18 18F2550Trainer: HEX + SRC --> El Bootloader a grabar (HEX) y el código fuente (SRC)
http://bit.ly/dubv47

- Microchip Bootloader USB HID v2.6b: EXE + SRC --> El software para grabar el 'firmware' en el PIC una vez tengas un bootloader puesto
http://www.sendspace.com/file/ja58e1

Cualquier duda pregunta!
J1M escribió:XD Por eso Dios inventó ese refrán jeje

Tus dudas están resueltas en el blog, justo aquí:

- Manual: Bootloader USB HID C18 18F2550Trainer --> Manual con los pasos a dar
http://bit.ly/dDdf0o

- Bootloader USB HID C18 18F2550Trainer: HEX + SRC --> El Bootloader a grabar (HEX) y el código fuente (SRC)
http://bit.ly/dubv47

- Microchip Bootloader USB HID v2.6b: EXE + SRC --> El software para grabar el 'firmware' en el PIC una vez tengas un bootloader puesto
http://www.sendspace.com/file/ja58e1

Cualquier duda pregunta!

Yo tengo una duda... con tu esquema... como se activa el modo bootloader?
TSC escribió:
J1M escribió:XD Por eso Dios inventó ese refrán jeje

Tus dudas están resueltas en el blog, justo aquí:

- Manual: Bootloader USB HID C18 18F2550Trainer --> Manual con los pasos a dar
http://bit.ly/dDdf0o

- Bootloader USB HID C18 18F2550Trainer: HEX + SRC --> El Bootloader a grabar (HEX) y el código fuente (SRC)
http://bit.ly/dubv47

- Microchip Bootloader USB HID v2.6b: EXE + SRC --> El software para grabar el 'firmware' en el PIC una vez tengas un bootloader puesto
http://www.sendspace.com/file/ja58e1

Cualquier duda pregunta!

Yo tengo una duda... con tu esquema... como se activa el modo bootloader?


En teoria es con el boton reset.

A ver si me llega el martes el PICkit2 y ya tengo el PIC para siempre... Al menos 77€, me he gastado lo que me hubiese gastado en 1 juego. Aunque me duela, en comparacion a otros metodos, no es que me haya salido un pastizal xD

Saludos!
TSC escribió:Yo tengo una duda... con tu esquema... como se activa el modo bootloader?


El esquema no está preparado para el modo bootloader... es para la versión sin bootloader que hay en el blog.

El modo bootloader es para el entrenador de Microingenia y se activa con el botón de Reset/Bootloader tal y como bien dice _DeV_
J1M escribió:XD Por eso Dios inventó ese refrán jeje

Tus dudas están resueltas en el blog, justo aquí:

- Manual: Bootloader USB HID C18 18F2550Trainer --> Manual con los pasos a dar
http://bit.ly/dDdf0o

- Bootloader USB HID C18 18F2550Trainer: HEX + SRC --> El Bootloader a grabar (HEX) y el código fuente (SRC)
http://bit.ly/dubv47

- Microchip Bootloader USB HID v2.6b: EXE + SRC --> El software para grabar el 'firmware' en el PIC una vez tengas un bootloader puesto
http://www.sendspace.com/file/ja58e1

Cualquier duda pregunta!


PROBLEMA: La mia es la 4550 y no estan las descargas del HID como en la 2550 ¿¿que archivo del bootloader tengo que editar con el CCS???


.
kie1313 escribió:
J1M escribió:XD Por eso Dios inventó ese refrán jeje

Tus dudas están resueltas en el blog, justo aquí:

- Manual: Bootloader USB HID C18 18F2550Trainer --> Manual con los pasos a dar
http://bit.ly/dDdf0o

- Bootloader USB HID C18 18F2550Trainer: HEX + SRC --> El Bootloader a grabar (HEX) y el código fuente (SRC)
http://bit.ly/dubv47

- Microchip Bootloader USB HID v2.6b: EXE + SRC --> El software para grabar el 'firmware' en el PIC una vez tengas un bootloader puesto
http://www.sendspace.com/file/ja58e1

Cualquier duda pregunta!


PROBLEMA: La mia es la 4550 y no estan las descargas del HID como en la 2550 ¿¿que archivo del bootloader tengo que editar con el CCS???


.


Has probado a mirar en microingenia. Tambien estan los manuales y drivers para la tuya, no?

Saludos!
_DeV_ escribió:Has probado a mirar en microingenia. Tambien estan los manuales y drivers para la tuya, no?

Saludos!


Ahí es donde he mirado. De HID nada.

.
kie1313 escribió:
_DeV_ escribió:Has probado a mirar en microingenia. Tambien estan los manuales y drivers para la tuya, no?

Saludos!


Ahí es donde he mirado. De HID nada.

.


Envíales un mail a ver si la tienen por ahí ;)
kie1313 escribió:
_DeV_ escribió:Has probado a mirar en microingenia. Tambien estan los manuales y drivers para la tuya, no?

Saludos!


Ahí es donde he mirado. De HID nada.

.


Pon un comentario diciendolo. Un tio puso un comentario el dia 2 de Septiembre y ayer subieron ya los archivos para el Bootloader HID para mi entrenadora. A lo mejor si se lo dices se ponen a ello.

Saludos!
J1M escribió:
kie1313 escribió:
_DeV_ escribió:Has probado a mirar en microingenia. Tambien estan los manuales y drivers para la tuya, no?

Saludos!


Ahí es donde he mirado. De HID nada.

.


Envíales un mail a ver si la tienen por ahí ;)



Ok. pero provisionalmente ¿se puede meter el hex, y cuando tenga el bootloader, meterlo???

.
kie1313 escribió:Ok. pero provisionalmente ¿se puede meter el hex, y cuando tenga el bootloader, meterlo???
.


No, tendrías que recompilar y redireccionar el vector de inicio. Como ya decía, el bootloader de CCS con este código es inestable y no se pq!! Digo con este código pq normalmente lo uso y nunca me había dado problemas... en fin misterios de la programación ^^'
Vale!! acabo de hablar con microingenia y de aquí a un ratito lo suben. Ya estaban en ello [toctoc] [oki] [plas]

[plas] [plas] [plas] [plas] [plas] [plas] [plas] [plas] [plas] [plas]

edito: Voy a acercarme a Getafe a por el pickit2. Luego ya os cuento.
hi, a mi lo que no me funciona es el USB HID v2.6b, uso Win 7 64bits, alguien le funciona con este SO?

Lo que he podido ver es que hay 3 Bootloaders diferentes con sus correspondientes archivos del Psgroopic.

1) Un bootloader de 0x2000 de longitud.
2) Un bootloader (HID) de 0x1000 de longitud.
2) Un bootloader (HID) de 0x800 de longitud. Estos creo que son los de este hilo para multicristales.

Yo uso un programador profesional Xeltec Superpro 580U y cuando abro los archivos veo su estructura.
Estaría bien poner en la descripción de cada archivo a que bootloader corresponde, porque sino fallarán.

Asi que no mezcleis mucho.
No entiendo porque teneis 3 bootloaders diferentes... si internamente los 4 PICs de esa serie son iguales

Si es por el valor del cristal.... al grabar el bootloader con el programa "winpic800" (y con el art 2003). En el momento de escribir el bootloader, tienes que configurar el programa para decirle el valor del cristal que has montado en la placa (dentro del winpic800 donde pone oscillator frequency)
Si por ejemplo has montado un cristal de 48mhz.... pues le pones 48 donde oscillator frequency y yasta

Asi que no hay problema con los cristales... y no entiendo porque han colgado 3 bootloaders.. cuando en principio deberian usar todos el mismo
haute escribió:hi, a mi lo que no me funciona es el USB HID v2.6b, uso Win 7 64bits, alguien le funciona con este SO?

Lo que he podido ver es que hay 3 Bootloaders diferentes con sus correspondientes archivos del Psgroopic.

1) Un bootloader de 0x2000 de longitud.
2) Un bootloader (HID) de 0x1000 de longitud.
2) Un bootloader (HID) de 0x800 de longitud. Estos creo que son los de este hilo para multicristales.

Yo uso un programador profesional Xeltec Superpro 580U y cuando abro los archivos veo su estructura.
Estaría bien poner en la descripción de cada archivo a que bootloader corresponde, porque sino fallarán.

Asi que no mezcleis mucho.


Os estáis liando, no hay 3 bootloaders... solo hay uno ahora mismo. Y es el de 0x1000 de longitud. Ese es el de Microchip C18 USB HID.

El 1) es el de CCS y parece que no anda muy fino
Y el 3) no es HID, es DLL, también de Microchip... pero hasta el momento, en este foro, nadie lo ha usado.
ok J1m, me parece correcto que todos usemos la misma versión. Y sobre todo que se cuelgue el Hex tanto para los que usan bootloader como los que no y también los sources para quienes tengan diferentes versiones de boards con otros cristales.

Pero me podrias dar una solución para la ejecución del software Usb HID 2.6b bajo win7 64 bits? He probado por Maquina virtual winxp, pero no me pilla el driver usb.
En win7 (64bits) con la version 2.6a me lo detecta y lo reconoce pero cuando le doy leer o programar se bloquea.
Se que esta bien el bootloader porque el led se queda parpadeando. Tengo el puente puesto al RC0.

Un saludo.
haute escribió:ok J1m, me parece correcto que todos usemos la misma versión. Y sobre todo que se cuelgue el Hex tanto para los que usan bootloader como los que no y también los sources para quienes tengan diferentes versiones de boards con otros cristales.

Pero me podrias dar una solución para la ejecución del software Usb HID 2.6b bajo win7 64 bits? He probado por Maquina virtual winxp, pero no me pilla el driver usb.
En win7 (64bits) con la version 2.6a me lo detecta y lo reconoce pero cuando le doy leer o programar se bloquea.
Se que esta bien el bootloader porque el led se queda parpadeando. Tengo el puente puesto al RC0.

Un saludo.


Instalate la última versión del Microsoft Net Framework a ver si va a ser eso... van por la 4 ;)
J1M escribió:
haute escribió:ok J1m, me parece correcto que todos usemos la misma versión. Y sobre todo que se cuelgue el Hex tanto para los que usan bootloader como los que no y también los sources para quienes tengan diferentes versiones de boards con otros cristales.

Pero me podrias dar una solución para la ejecución del software Usb HID 2.6b bajo win7 64 bits? He probado por Maquina virtual winxp, pero no me pilla el driver usb.
En win7 (64bits) con la version 2.6a me lo detecta y lo reconoce pero cuando le doy leer o programar se bloquea.
Se que esta bien el bootloader porque el led se queda parpadeando. Tengo el puente puesto al RC0.

Un saludo.


Instalate la última versión del Microsoft Net Framework a ver si va a ser eso... van por la 4 ;)


Ya lo instale y no es eso, se queda ejecutando y de ahi no pasa, la version 2.6a al menos me aranca.
haute escribió:ok J1m, me parece correcto que todos usemos la misma versión. Y sobre todo que se cuelgue el Hex tanto para los que usan bootloader como los que no y también los sources para quienes tengan diferentes versiones de boards con otros cristales.

Pero me podrias dar una solución para la ejecución del software Usb HID 2.6b bajo win7 64 bits? He probado por Maquina virtual winxp, pero no me pilla el driver usb.
En win7 (64bits) con la version 2.6a me lo detecta y lo reconoce pero cuando le doy leer o programar se bloquea.
Se que esta bien el bootloader porque el led se queda parpadeando. Tengo el puente puesto al RC0.

Un saludo.

No me hagas mucho caso, pero creo que en un windows instalado en maquina virtual no funciona

Por cierto... creo que es muy recomendable instalarse los drivers "libusb" http://www.libusb.org/
Asi eliminas problemas raros con los drivers... estos deberian funcionar bien
252 respuestas
1, 2, 3, 4, 5, 6