Este tutorial es más bien una recopilación y ordenación de la información de otros tutoriales y sobre todo del hilo sobre usb/spif (
http://www.elotrolado.net/hilo_hilo-oficial-usb-spi-flasher_1338249), información la cual esta bastante esparcida..
Este tutorial, es parecido al de andresete, solo que aquí se explica la creación de los pasos partiendo de 0 y usando circuitos que nosotros mismos haremos, sobre todo el programador art2003 ahora ademas he añadido el uso del TE20 por si alguno le va mejor.
Gracias a todos los que hacen posible que disfrutemos de esto y sobre todo a la gente que lo hace antes que nosotros y es nuestra guia, sin ellos ninguno lo haria...
Si vas a seguir ESTE TUTORIAL por favor...
PACIENCIAnota: ¿que es paciencia? PACIENCIA es que si por cualquier motivo no teneis los materiales apropiados para hacer lo que vieen en el tutorial, esperar a conseguirlos, si teneis materiales distintos o parecidos por o tener la paciencia de conseguir o esperar a que os llegen, luego podeis encontraros con problemas no deados... POR FAVOR INTENTAR RESPETA LOS VALORES Y MATERIALES DICHOS (dentro de lo que se pueda), si por cualquier circuntacia teneis que variar el circuito o valores, es mejor a cudir al hilo padre que es (
http://www.elotrolado.net/hilo_hilo-oficial-usb-spi-flasher_1338249)
POR FAVOR SI NOTAIS CUALQUIER FALLO, O ERROR, DECIRMELO Y LO SOLUCIONO EN CUANTO PUEDAEn este caso voy a seguir el procedimiento hecho a mi consola, una
jasper de 512 mb con kernel 7363 y fecha de fabricación 30/5/2009.
Recordar que para hacer el exploit, necesitais una jasper con fecha de fabricación anterior al 16 junio de 2009, y con kernel igual o inferior a 7371.
Orden de proceso:
1 Creaccion del programador art2003 O USAR EL TE20
2 Programacion del pic en el art 2003 O del TE20
3 Crear el usbflasher con pic DE 28 (18f2455 o 18f2550) o PIC DE 40 PATILLAS (18F4455 O PIC 18F4550)
4 Programacion del pic en el usbflasher
5 Conexion del usbflasher a la consola
6 Extraccion y verificacion de la nand
7 Creaccion del xbr.bin y escritura en la nand de la consola
8 El jtag y el temita de la resistencia
9 ¿funciona?
10 Meter cosas en mi nueva consola
11 bugs en xbr3
12 Hallar la dvdkey usando mi cpukey (Ya se ha comprobado que al key que suelta ESTA ENCRIPTADA Y NO ES VALIDA SI NO TIENES LA CPU KEY PARA PODER DESENCRYPTARLA)
El orden lo puedes hacer de la forma que mas te guste, yo te recomiendo este, pero salvo el punto 6, puedes hacerlo como mas te plazca, por ejemplo puedes hacer todo lo que es el tema de circuitos (jtag, art2300, conexión, puente o resistencia,usbflaser) y luego hacer el de copia de la nand y el software como final, a gustos lo que quieras.
Voy a resumir el objetivo de lo que queremos lograr,
El primer objetivo es lograr una copia de seguridad de la programación de la bios de la consola, super importante, esto se puede hacer por el puerto de impresora del pc, conectado a su vez a la consola. La DESVENTAJA DE ESTO ES LA VELOCIDAD, si lo hiciéramos por Lpt sacar la nand de nuestra consola seria un infierno de 22 horas o por ahí esperando.
Para ello esta el usbflasher, que será el sustituto de la conexión LPT para que en vez de sacarlo por puerto paralelo lo hagamos por USB, con lo cual sacar la nand de nuestra jasper de 512 nos llevara 3 horas aproximadamente….
El usbflaser lleva un pic, que cuando lo compremos vendrá vacio de programación y para que funcione necesita esta programación, y para meterle esta programación hay que programarlo con un programador, y eso nos lleva al ART2300 con el cual programaremos ese pic.
Paso 1: CREACCION DEL ART2003 O USAR EL TE20
Vamos a crear el Art2003
Materiales necesarios:
• 1 placa agujereada
• 8 diodos 1N4148 o equivaletes, como el 1N4151 O 1N4153
• 1 resistencia de 220 ohmios
• 1 condensador ELECTROLITICO DE 47 microfaradios (uf) de 25v
• 1 Conector Macho db25 para conectarlo al puerto paralelo de nuestro pc
• 1 zocalo de para pic de 28
• 1 pic 18f2455
NOTA: Solo podeis usar un pic equivalente a este que es el 18f2550, no por uqe no haya mas, que los hay, sino por uqe es el unico tambien con 28 pines y que se adapte a el esquema aqui puesto.
Os recomiendo que los materiales difíciles de encontrar (EL PIC Y EL CRISTAL PARA EL USBFLASHER) los pidáis a RS-ONLINE que los tiene (ESTOS SON LOS DATOS EN RS-ONLINE DEL PIC Y DEL CRISTAL)
Cristal,12.0MHz HC49/4H
Código RS 226-1780 Fabricante IQD Referencia del Fabricante XTAL003215
el pic seria:
Micro,PIC,24K Fl,SDIP28,PIC18F2455-I/SP
Código RS 623-0623
Fabricante Microchip
Referencia del Fabricante PIC18F2455-I/SP
Nota: Si pedis el pic de rs-online, que sepais que el ancho de este pic es de 7.6mm, con lo cual el socket debe ser de este ancho, el ancho estandar que se vende en tiendas de barrio es de 28 pins pero mucho mas ancho, con lo cual no os valdra, asi que os aconsejo tambien pedir socket de alli, el cual seria este
C.I.,zócalo,DIL,pin torneado,perfil bajo,contactos chapados en oro,28 vías,paso de 7.62mm
Código RS 801-796 Fabricante Winslow
Referencia del Fabricante W30528/3TRC
Tambien otra solucion seria usar un socket de 28 pins normal de ancho y cortarlo para adaptarlo, es un poco chapuzcha pero por ejemplo a yo lo he echo asi que queda bien, cumple su objetivo
ESTE ES EL ESQUEMA A CONSTRUIR DEL ART2003
NOTA:
CUIDADO CON LA POSICION DE LOS PIN EN EL CONECTOR LPT MACHO, NO OS LIEIS CON LA CONEXIÓN
CUIDADO CON LA POSICION DE LOS DIODOS, EN ELLOS LA BARRA NEGRA QUE LLEVAN COINCIDE CON LA DE SU SIMBOLOGIA, EN ESTE CASO LA BARRA NEGRA QUE LLEVAN LOS DIODOS MIRAN AL PIC.
Y MAS IMPORTANTE, EN EL ESQUEMA SUPERIOR, LA NUMERACION DEL PIC ESTA BIEN, PERO NO COINCIDE CON LA POSICION REAL DEL PIC (EN EL DIBUJO ESTAN MAL COLOCADOS), MIRAR EL ESQUEMA INFERIOR PARA SABER DONDE ESTA CADA PUNTO EN SU SITIO REAL EN EL PIC… POR EJMPLO EL PUNTO 19 NO PUEDE ESTAR AL LADO DEL 8, FIJAROS EN EL ESQUEMA DE ABAJO Y VEREIS QUE NO ESTAN AL LADO..
USAD CABLE DE DATOS (AWG30 O 26 O 24), PARA IR DEL CONECTOR MACHO A LA PLACA AGUJEREADA, Y QUE NO SEA MUY LARGO
LAS RESISTENCIAS NO TIENEN POLARIDAD
CUIDIDADO CON LA POSICION AL COLOCAR EL PIC, EL PIC LLEVA UN AGUJERIO O CIRCULO QUE INDICA LAPOSICION DE LA PATA 1
Cuando tengáis echo el circuito repasarlo por lo menos 2 veces para comprobar que todo este bien, y que no haya cortos en los distintos recorridos, NO SEAIS BESTIAS Y USEIS EL PROPIO PIC PARA HACER EL CIRCUITO, USAD UN ZOCALO PARA LA CONEXIONES CON EL PIC, YA QUE LUEGO HAY QUE SACARLO Y PONERLO EN EL USBFLASER… de aqui podeis pasar a la programacion en el art2003
Tambien si quereis podeis usar un programador TE20 en vez del ARt2003aqui teneis una foto: (gracias a Snake172002)

colocais el pic en el lugar correspondiente y pasais a la programacion que es casi identica a la del art2003
PASO 2: PROGRAMACION DEL PIC EN EL ART 2003 y en el TE20
UNA VEZ CON EL PROGRAMADOR ECHO Y REVISADO PROCEDEMOS A PROGRAMAR EL PIC…
NECESITAMOS EL PROGRAMA WINPIC800 ver 3.64
HTTP://WWW.WINPIC800.COM//DESCARGAS/WINPIC800.ZIPTAMBIEN ESTO:
http://www.sendspace.com/file/vr79luCONECTAMOS EL PROGRAMADOR CON EL PIC PUESTO EN ÉL, AL PUERTO IMPRESORA DEL PC Y
EJECUTAMOS EL PROGRAMA WINPIC800:
EJECUTAMOS EL PROGRAMA: (Atención las imagenes mostradas del winpic pertenencen a la version 3.64)
SELECCIONAMOS EL PIC, EN LA PARTE SUPERIOR DERECHA, COMO ESTA EN LA IMAGEN
NOS VAMOS A LA PESTAÑA
CONFIGURACION Y DAMOS A HARWARE PARA QUE NOS SALGA ESTO (EN SELECCIÓN DE HADWARE ELEGIMOS ART2003 Y QUITAMOS LA MARCA DE
BLOQUEO DE CONFIGURACION)
SIN EL
BLOQUEO DE CONFIGURACION NOS QUEDA ASI (O ALGO PARECIDO O DISTINTO)
AHORA CONFIGURANDO LA VENTANA DEBEIS HACER QUE QUEDE ASI
SI ESTAIS USANDO EL ART2003:
Y ASI
SI ESTAIS USANDO EL TE20: (gracias a Snake172002)
ASI ES COMO OS DEBE DE QUEDAR CONFIGURADO EL ART2003 O EN SU DEFECTO EL TE20, SI OS DAIS CUENTA CUANDO QUITAIS LA PESTAÑA DE BLOQUEO DE CONFIGURACION, SALEN UNAS LUCES..... ESPERAR UN MOMENTIN Y VEREIS QUE ESAS LUCES PUEDEN CAMBIAR, ASEGURAROS QUE NO CAMBIAN MAS POR SI SOLAS, Y EL RESULTADO DE ESO, DEBE SER EL DE LA IMAGEN, FIJAROS BIEN SI TENEIS QUE MARCAR CASILLAS O NO.. NOTA: LA POSICION DE LAS LUCES O LAS QUE SE ENCIENDE PUEDE CAMBIAR SEGÚN EL MODO COMUNICACIONES QUE TENGAS EN LA BIOS DE TU PC, EN MI CASO ESTABA EN SPP (CREO RECORDAR) Y PROBANDO HASTA QUE SALGAN, RECORDAR QUE LAS MARCAS EN LAS CASILLAS TAMBIEN INFLUYEN EN LAS LUCES…NOTA: RECORDAR QUE EL TE20 SE PROGRAMA CON EL PUERTO SERIE (COM)
AHORA VUELVO A LA VENTANA PRINCIPAL.
AHORA EN EL
MENU DISPOSITIVO, DAMOS A
DETECTAR DISPOSITIVO Y TEST DE HARWARE PARA VER QUE LO DETECTA BIEN EL PIC..
AHORA CARGAREMOS EL BOOTLOADER A GRABAR EN EL PIC, QUE ES UN FICHERO HEX, PARA ELLO DAMOS A
ARCHIVO, ABRIR…. Y CARGAMOS EL FICHERO
PIXBOOT.HEX QUE ESTA DENTRO DE LA CARPETA 2 - v3 corregido por cory (sept_22_git) QUE ESTA DENTRO DE LA CARPETA PICFLASH QUE VIENE EN EL ARCHIVO USB FLASER.RAR, QUE OS E PUESTO EN EL ENLACE DE DESCARGA DE ANTES
CON EL FICHERO CARGADO, VAMOS AL
BOTON CONFIG…
AQUI DEBEIS QUEDAR LA VENTANA COMO EN LA IMAGEN SIGUIENTE,
si el cristal que usemos en el usbflaser NO VAYA A SER DE 12 MHZ, EN EL MENU OSCILLATOR SELECTION DEBEMOS ELEGIR LA VELOCIDAD CORRESPONDIENTE AL CRISTAL QUE USEMOS.. (EN MI CASO YO USE EL DE 12)
asi es como os debe de quedar el config.
PARA TERMINAR, EN MENU DISPOSITIVO DAMOS A
PROGRAMAR TODO Y LUEGO A VERIFICAR TODO, SI QUEREIS ANTES DE PROGRAMAR TAMBIEN PODEIS BORRAR EL PIC
SI TODO VA BIEN GRABAREMOS EL PIC SIN PROBLEMAS…
SI TENEIS PROBLEMAS DE LECTURA Y ESCRITURA CON EL PIC EN EL ART2003 PUEDE SER DEBIDO A QUE EL VOLTAJE DADO POR TU PUERTO LPT DEL PC SEA MENOR DE 4 VOLTIOS, Y ENTONCES NECESITAIS UNA MODIFICACION DEL ESQUEMA DEL ART2003, yo no he tenido este tipo de problema, si lo teneis os recomindo acudir al hilo de usb/spi, podeis seguir la recomendación de cómo solucionar esto desde este mensaje por ejemplo
viewtopic.php?p=1718806079
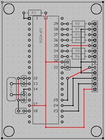
PASO 3: Crear el usbflasher con pic DE 28 (18f2455 o 18f2550) o PIC DE 40 PATILLAS (18F4455 O PIC 18F4550)
AHORA UNA VEZ QUE TENGO EL PIC PROGRAMADO, HACEMOS EL ESQUEMA DEL USBFLASHER, QUE SERA EL ENCARGADO DE EXTRAER LA COPIA DE LA NAND Y SI QUEREMOS ESCRIBIR EN LA PROPIA NAND
MATERIALES NECESARIOS:
1 PIC 18F2455 PROGRAMADO CON EL PIXBOOT.HEX
1 CRISTAL DE 12mhz
2 RESSITENCIAS DE 10 K
5 RESSITENCIAS DE 100 OHMOS Y DE ¼ DE WATIO
1 CONDENSADOR DE 470 nf (yo puse uno de 220)
1 condensador de 100 nf
2 condensadores lenteja de 22pf
1 placa agujereada
1 socket para el pic de 28
1 jumper o interruptor
1 soket base para usb (seria el del tipo del esquema donde pone usb.2 data -, pues el dibujo del al lado seria el apropiado)
HACEMOS EL CIRCUITO SIGUIENDO ESTE ESQUEMA
SI USAIS PIC 18F2455 O PIC 18F2550
NOTA: NO TIENEN POR QUE SER EXACTAMENTE ESTOS VALORES EN EL ESQUEMA DEBAJO DE EL OS VIENE LOS COMPONENTES CON SU RANGO DE VARIACION PERMITIDOS, ACERCARSE A LOS VALORES DICHOS SERIA LO OPTIMO, PERO NO PASA NADA SI NO TE PUEDES ACERCAR.
O PODEIS USAR ESTE OTRO ESQUEMA
SI USAIS PIC 18F4555 O PIC 18F4550 (GRACIAS A BEGTO POR EL ESQUEMA)

18F4550PCB2.jpg
18F4550(expressPCB)_2.zip
USAD UN SOCKET PARA COLOCAR EL PID, POR SI HAY QUE SACARLO ..
RECUERDA UQE SI CAMBIAS EL CRISTAL DE MHZ DEBES HABERLO PROGRAMADO EN EL ART2003 EL PIC A ESA VELOCIDAD DEL CRISTAL QUE VAS A PONER….
EL RECUADRO AZULOSCURO INDICA LOS PUNTOS QUE VAN CONECTADOS A LA PLACA DE LA CONSOLA, A LADO TIENES LOS PUNTOS EN LA CONSOLA.
EL RECUADRO AMARILLO INDICA UN INTERRUPTOR O JUMPER,
PARA CAMBIAR EL MODO DE FUNCIONAMIENTO DEL PIC..EL RECUADRO AZUL ES LA CONEXIÓN DE LA BASE DEL USB.
LOS CABLES QUE VAN A PLACA DE CONSOLA O ESTEN EN PLACA CONSOLA SIEMPRE SERAN CABLE IDE…
YO OS RECOMIENDO QUE NO LLEVEIS LOS CABLES DEL BLOQUE AZUL OSCURO DIRECTAMENTE A LA PLACA Y ALLI SOLDARLOS, YA QUE OS VEREIS FORZADOS A QUITARLOS LUEGO, USAR UN CONECTOR EN MEDIO PARA CONECTAR Y DESCONECTAR, PUEDE SER UN RJ45 O UN DB9 DE SERIE, ETC..
YO LO HE HECHO CON UN RJ45…. LA PARTE DE LA PLACA CON CABLE IDE A UNA BASE DE RJ45, Y LUEGO AHÍ CONECTA UN CONECTOR RJ45 CON CABLE DE RED QUE VA AL CIRCUITO USBFLASHER..
COMPROBAR EL ESQUEMA VARIAS VECES PARA ASEGURRAR QUE EL CIRCUITO ESTA BIEN, ASI COMO POSIBLES CORTOS ETC…..COMPROBAR MINUCIOSAMENTE LA CONEXIÓN DE LA BASE USB AL CIRCUITO Y AL PC, A VER SI VAIS A CARGAROS ALGO
Y HACER LA MASA ALGO ANCHA CON ESTAÑO EN LA PLACA….
CUIDADO A LA HORA DE PONER EL PIC, LLEVA SU POSICION MARCADA CON UN PUNTO QUE INDICA EL PIN NUMERO 1, A VER SI LO PONEIS AL REVES Y OS CARGAIS EL PIC, [/quote]
Aquí fotos de usbflaser de vierecrespo que con su permiso pondre... (su cacharro como dice él)
esto solo es un ejemplo a vosotros no os tiene por que quedar igual, sobre todo pueden variar los componentes.
PASO 4: PROGRAMACION DEL PIC EN EL USBFLASER
CUANDO HAYAMOS COMPROBADO BIEN EL CIRCUITO Y EL PIC COLOCADO EN EL SOCKET Y TODO BIEN ECHO, CONECTAMOS EL CIRCUITO ATRAVES DEL USB AL PC, SIN CONECTAR NADA A LA CONSOLA…
ATENCION EL CIRCUITO TIENE QUE TENER EL JUMPER O INTERRUPTO CERRANDO EL CIRCUITO PARA PODER GRABAR LA PROGRAMACIONSI TODO ESTA BIEN NO LOS DETECTARA Y NOS PEDIRA UNOS DRIVERS, ESTOS DRIVES ESTAN EN LA CARPETA DE DESCARGA DE ANTES EL USBFLASHER.RAR, EN LA CARPETA DRIVER. LOS INSTALAMOS
UNA VEZ INSTALADOS, VAMOS A PROGRAMAR EL PIC, OTRA VEZ, PARA ESO ABRIMOS EL PROGRAMA QUE VA EN EL FICHERO USBFLASHER.RAR DENTRO DE LA CARPETA PROGRAMMER.. EL PDFUSB.EXE, LO EJECUTAMOS..
En
select picdem fs usb board elegis lo el boot que os saldra…
Luego dais a
load hex file y elegís el fichero
picflash.hex que esta dentro de la carpeta 3 - PICFLASH v3b plus2. Luego dais a
program device y con eso terminamos,
CERRAMOS EL PROGRAMA Y DESCONECTARMOS EL CIRCUITO USBFLASHER DEL USB DEL PC, ABRIMOS EL JUMPER O INTERRUPOTOR EN EL CIRCUTIO DEL USBFLASHER PARA PONERLO EN FUNCIONAMIENTO NORMAL.AHORA VOLVEMOS A CONECTAR EL CIRCUITO USBFLASHER AL PC POR EL USB, SI TODO ESTA BIEN NOS SALDRA “MEMORY ACCESSS” Y PEDIRA UNOS DRIVERS,,
LOS DRIVERS PARA ESTO ESTAN EN LA CARPETA DEL NANDPRO20B que será el programa que usaremos para leer y escribir en la nand de la consola…¡OJO! LOS DRIVERS DEL NANDPRO20B PARA EL USBFLASHER SON PARA UN SISTEMA OPERATIVO DE 32BITS SI USAIS UNO DE 64BITS DEBEIS USAR ESTOS
http://www.megaupload.com/?d=0XXS86SUnota: si usais windows 7 de 64bits, os puede hacer falta el archivo DLPortIO.dll, que en principio con el pack que incluye de port95nt o algo asi ya te los instala, pero no para sistemas x64...
aqui teneis ese archivo para los de 64bits
Enlace
=====
http://www.megaupload.com/?d=XD5F601WDescripción
=========
DLL para hacer funcionar el Nandpro en sistemas x64.
Testeado bajo Windows 7 Ultimate x64 y funcionando ok.
Funcionamiento
============
Simplemente se ha de descomprimir la DLL en la carpeta donde se tenga el Nandpro.
gracias a JaRaBcN... por la informacion
Una vez echo esto podemos probar si el nandpro20b lo detecta. Para ello necesitamos el nandpro20b,y el usbflaser conectado al pc
PERO NO A LA CONSOLA , lo ponemos en alguna carpeta y nos vamos a ella en una ventana de dos....
Y ESCRIBIMOS
nandpro usb: -r2 novalepana.bin evidentemente debe dar un error, si nos da
NO DEVICE FOUND el nandpro20b no detecta el usbflaser
si nos dice
Looking for usb interface device
Could not detect a flash controller!
Can not continue
genial, detecta el usbflasher pero no la nand de la consola, evidentemente por que no esta conectada
En este paso supuestamente el usbflaser funciona, pero debemos conectar la consola al usbflaser..
PASO 5: CONEXION DEL USBFLASHER A LA CONSOLA
Debemos abrir la consola hasta llegar a la placa, podeis sacar la placa totalmente o no, por lo menos hasta aqui...
No es necesario tener el jtag puesto.
En este paso conectaremos los cables o hilos que van del usbflasher a la placa de la consola, en el esquema esta muy claro las conexiones, yo os vuelvo a recomendar usar un conector para conectar el usflahser a la consola, asi podremos dejar el cableado de la consola dentro de ella y luego aparte el usbflaser, en el momento que lo necesitemos conectarlo a la parte del cableado de la consola
la forma de hacer esto es decision vuestra, yo use para dentro de la placa cable ide, estos cables a una base conector rj45, de aqui saldra un conector rj45 que va al usbflaser.
Me voy a tomar la licencia de daros unos consejos a la hora de realizar las soldaduras, para la lectura de la nand como para el jtag, aunque para el jtag las digo en su seccion, vereis que repito mucho lo mismo..
1--- usar un soldador bueno, el propio el 14s de jbc... de punta de 1mm que es la punta btc-05, es la que viene con el soldador, el soldador es de 11w, un soldador mas pontene puede llevaros a hacer una chapuza y quemar un pista o joder algo...
2 ---- usad CABLE IDE para las conexions en los puntos de las placas, gran flexibilidad y buen trasporte de datos
3 ---- Los puntos donde teneis de soldar los cables que iran al usbflaser, son en realidad huecos enormes.. llenos de estaño, lo ideal seria estraer ese estaño y poner uno nuevo para que no tengais soldaduras frias.... pa ejemplo una foto de una consola, no es la xbox360 pero pa que veais como son los puntos.... con esto quiero decir, que podeis introducir el cable ide dentro del punto, ojo, que si meteis mas estaño en la cara de abajo creareis una bola de estaño y esta a su vez puede tocar sin querer, hombre hay que meter mucho estaño, la parte de abajo de la carcasa...

4 -- usad flux si llega el caso...
5 -- pensar bien antes el orden al poner los cables, a ver si luego os va a molestar los mismos cables si lo poneis en otro orden
6 -- NO hace falta que useis de masa el cuadrado j2d2, podeis usar la masa del otro cuadrado donde van los puntos 5 y 6 o sea del cuadrado j2b1, lo podeis ver en el esquema del usbflaser
PASO 6: EXTRACCION Y VERIFICACION DE LA NAND
A CONTINUACION DEBEMOS SACAR COMO MINIMIO 3 O MAS COPIAS DE NUESTRA NAND, ANTES DE PODER MODIFICARLA, SI SACAS MAS PUES MEJOR....
PARA ELLO, CONECTAMOS TODO, USBFLASER A LA CONSOLA Y AL USB,
LA CONSOLA DEBE ESTAR CON CORRIENTE PERO NO ENCENDIDA (LUZ NARANJA EN SU FUENTE DE ALIMENTACION)NOS VAMOS AL NANDPRO Y EJECUTAMOS EL COMANDO:
NOTA: LA VERSION USADA ES
Nandpro v2.0bnandpro usb: -r2 nombrequequieras.bin --> esto sacara los 2 primeros megas del nuestra nand, nos servira como prueba de lectura..... o puedes seguir por este tutorial aqui para llegar al final
viewtopic.php?p=1718410391Verifica que el flashconfig que te da es el correcto ( FlashConfig:00AA3020 para 512Mb ) antes de seguir...
cuando tengamos la primera prueba de lectura de nuestra nand, sacamos la siguiente
nandpro usb: -r16 nand16.bin ----> y sacamos un trozo de 16 megas, con este comando hacemos 3 lecturas para tener por si hace falta (no pongais el mismo nombre para las distintas lecturas o se sobreescribiran)
el por que sacar estas 3 copias es por el mero hecho de que asi nos aseguraremos que el proceso de lectura es conrrecto, es mas facil sacar 16 que 512, en referencia al tiempo, luego las comparamos con el total commander como viene abajo...
por ultimo ya vamos hacer la copia entera de la nand, que es lo importante, por lo menos ya digo 3 copias o mas debeis tener...
nandpro usb: -r512 nandentera.bin, esto os llevara si todo va bien unas 3 horas y media aproximadamente, depende de factores, ir al cine tomaros un cafe largo, echar un polvo, lo que querais, pero sacar 3 copias.
Una vez extraidas las 3 lecturas enteras de la nand hay que asegurarse de que sean identicas en todos los aspectos, si no lo son, seguiremos sacando copias hasta que lo consigamos.
Para comprobar que las copias son identicas usaremos el
total comander, usando el menu ARCHIVO Y COMPARAR POR CONTENIDO....
cuando aseguremos que las copias son identicas ahora necesitamos saber si realmente en nuestra consola es factible el exploit y esto depende del CB.
para saber nuestro CB usaremos el
360 flash dump tool 0.9 que podreis encontrar en xbins..
al ejecutar el programa nos aparecera una ventana que nos pedira unos datos, ahi daremos a CANCELAR
A CONTINUACION APARECERA ESTA:
Ahi damos a OPEN FILE... Y CARGARESMO EL FICHERO BIN DE 16 MEGAS (UNA DE LAS 3 COPIAS QUE HICIMOS ANTERIORMENTE)
AL carga nos aparecera el CB de nuestra jasper y el kernel que tiene en esos momentos...
Si el CB es igual o inferior al 6723 tu consola es totalmente exploitableDeciros que cualquier parte que necesitemos de la nand ya no hace falta que la leamos usando el usbflaser, si no que podemos sacarla directamente de la copia hecha de la nand entera...
Imaginemos que necesito una parte de 16 para ver lo del cb, pues seria:
nandpro nandentera.bin: -r16 partede16.bin con esto extraeriamos la parte de 16 megas de la copia que tenemos..
ahora a continuacion tenemos dos opciones, o hacemos el jtap y luego realizamos la escritura de la nand, o bien hacemos la escritura de la nand y luego el jtap, como estamos con el nandpro seguiremos con la escritura y luego hacemso el jtag..
Antes de hacer la escritura de la nand necesitamos 2 ficheros mas:
el keyvault.bin y el config.bin o el kva.bin o rawconfig.bin, bueno el nombre como tu lo quieras llamar...
el keyvault se supone que contiene la key del lector.... y el config la configuracion de la consola...
al igual que antes podeis sacarlas de la copia de la nand echa, o leerlo otra vez con el usbflasher en la nand de la consola...
los comandos son:(si es con el usbflaser)
nandpro usb: -r512 rkv.bin 1 1 para sacar la keyvault
nandpro usb: -r512 cfg.bin EF7 2 para sacar el config
si es con la propia copia de nuestra nand entera:
nandpro nandentera.bin: -r512 rkv.bin 1 1 para sacar la keyvault
nandpro nandentera.bin: -r512 cfg.bin EF7 2 para sacar el config
por supuesto al igual que antes, aseguraros de sacar copias identicas y comparalas..
GUARDAR LAS COPIAS COMO SI FUERA ORO EN PAÑO, COMO SI FUERAN LAS BRAGAS DE LA NOVIA, O COMO SI FUERA LA UNICA CONSOLA QUE TENDREIS EN LA VIDA....
PASO 7: CREACCION DEL XBR.BIN Y ESCRITURA
Ahora que tenemos seguro el culo, con las copias de seguridad o backups (pa quien le guste el inglis) estamos en condiciones de modificar nuestra nand de la consola para que ejecute el exploit...
Pero antes, necesitamos un kernel modificado para nuestros propositos, resumiendo un kernel 2.8.599 modificado para que podamos usar homebrew, juegos, etc.
Evidentemente ese kernel modificado no tiene los datos de nuestra consola, asi que tendriamos que modificarlo, para que se adapte a nuestra nand....
Lo primero conseguir el kernel modificado, se llama
XBR_JasperBB_8955_3.bin (las BB significan que es un xbr para BIG NANDS, vamos para nand como las nuestras de 512) lo podeis conseguir de xbins como siempre..
Vereis que el fichero ocupa unos 70 megas... aprox
cuando lo tengamos hacemos los siguientes pasos:
1 copiamos el fichero XBR_JasperBB_8955_3.bin a la carpeta donde esta el nandpro
2 renombramos el fichero XBR_JasperBB_8955_3.bin a un nombre facil como xbr.bin
3 escribimos
nandpro xbr.bin: -w512 rkv.bin 1 1 se escribira el fichero con la key en el xbr
4 escribimos
nandpro xbr.bin: -w512 cfg.bin EF7 2 se escribe el fichero config en el xbr
NOTA: los nombres pueden variar depende del nombre que pusistes tu a las copias o al fichero
XBR_JasperBB_8955_3.binCon esto ya estaremos listos para modificar la nand original de nuestra consola..
tenemos las copias enteras.... exactamente iguales y al menos 3 copias
tenemos los ficheros rkv y config... exactamente iguales y tambien con copias
tenemos el fichero
XBR_JasperBB_8955_3.bin debidamente cambiado de nombre a xbr.bin y con la kvr.bin y cfg.bin metidos dentro del el....
ESPERO QUE NO HAY ALGUN TONTO QUE SAQUE SOLO UNA COPIA DE LA NAND FISICA, Y LUEGO HAGA COPIAS DE LA NAND EXTRAIDA CON EL PC, POR QUE EVIDENTEMENTE SERAN TODAS IDENTICAS, Y SERA PARA DARLE UNA PATADA EN EL CULO....Ya estamos en condiciones de escribir la nand de nuestra consola...
conectamos el usbflaser y para escribir el xbr.bin (con nuestros datos) por usb
nandpro usb: -w512 xbr.bin (algunos dice que se pone nandpro usb: -w512 xbr.bin 0 yo no lo recuerdo haberlo puesto asi, si no como os lo he puesto, ante la duda, preguntar)
NOTA: TAMPOCO BORRE LA NAND TOTALMENTE NI PARCIALMENTE ANTES DE ESCRIBIR
Comenzara a escribir la nand, como el fichero es de 70 megas, evidentemente aunque hayamos puesto -w512 no va a grabar toda la nand si no esos 70 megas...
el proceso a mi me tardo 20 o 25 minutos...
¿que pasa si me sale error? pues como ami que me salio error, vease el hilo..
http://www.elotrolado.net/hilo_error-762a98da-programig-block-1b-ayuda_1368843no pasa nada, recogemos la caca, y nos cambiamos el pañal y cuando termine , volvemos a hacer la escritura, exactamente el mismo comando, y vereis que si os pasa como a mi, ahora no dara error de escritura... (a mi me dio 3 errrores de lectura)
De todas formas seguir intentando hasta que no tengais errores de escritura...
Si terminais de escribir con exito.... lo ideal,
Y ESTO ES IDEA MIA NO PROBADA, PERO QUE SE DEBERIA HACER seria hacer una nueva lectura de la nand con el usbflash, y esa nueva lectura deberia coincidir con el xbr modificado que hemos metido.. (si esto no puede ser asi, me lo decis y rectifico el tuto, ya he dicho esto ha salido de mi ahora, no lo he puesto en practica)
NO ARRANQUEIS LA CONSOLA SI TENER EL JTAG HECHO, SI NO LO HABEIS ECHO AHORA ES EL MOMENTO
OTRA COSA MUY IMPORTANTE UNA VEZ GRABADA LA NAND, Y SI PIENSAS ENCENDER LA CONSOLA, ANTES DE NADA DESCONECTALA DE LA CORRIENTE ANTES DE ENCENDERLA, POR QUE SI NO OS PUEDE DAR UN ERROR, O SEA EN CUANTO GRABEIS LA NAND Y SEPAIS QUE LA VAIS A ENCENDER DEJARLA DESCONECTADA DE LA CORRIENTE ELECTRICA UNOS 30 SEGUNDOS ANTES DE VOLVERLA A ENCENDER Y ARRANCAR
PASO 8: EL JTAG Y EL TEMITA DE LA RESISTENCIA
La consola tiene un policia que vigila que todo lo que le metamos a ella, este debidamente firmado y tenga permiso por parte de MS.
Para conseguir que este policia mire pa otro lado y no nos pida firmas de MS ahi que sobornarle y a esto se le llama
JTAGY como se hace el jtag, pues en la consola ejecutar este esquema electronico....
Que dice el esquema:
dice que podeis usar los caminos oficiales, marcados en color continuo, o los alternativos, marcados con color y linea discontinuos.
Que las lineas salen del cuadro J2D2
Que los la barra negra de los diodos miran a los puntos de soldadura, NO AL CUADRO J2D2
Que la linea azul es un PUENTE, o sea un hilo o cablecito o lo que querais que une esos puntos dentro del cuadrado J2D2
Os recomiendo usar el punto FT1U2 COMO PUNTO ALTERNATIVO EN LA LINEA ROJA.
Os recomiendo pasar los cables por los laterales, mas bien por el lateral del lado del lector, por que si los haceis de frente, al meter la placa pillareis los cables, y los podeis joder.
USAD CABLE IDE..
NO SOLDEIS LAS PATAS DE LOS DIODOS EN LA PLACA.. HACER UN CABLE Y PONEIS EL DIODO ENTRE EL( OSEA CABLE-DIODO-CABLE), EN LOS PUNTOS DE LA PLACA SOLO CABLE IDE.. LUEGO SELLAR CON TERMO RETRACTIL EL DIODO DENTRO DEL CABLE, PARA QUE NO HAYA CONTACTOS EN PLACA, Y MARCAIS SU BARRA PARA SABER SU POSICION..
USAR CINTA AMERICANA PARA FIJAR LOS CABLES NO SE OS MUEVAN AL METER LA PLACA Y PROCURAR ACOSTARLOS O EN DIRECCION AL PUNTO DE UNION, PARA QUE NO HAYA FUERZA Y OS PUEDA SALTAR UNA PISTA O ALGO, AUNQUE CON EL CABLE IDE ES MAS BIEN DIFICIL QUE OS PASE...
LA RESISTENCIA O PUENTEPara evitar posibles actualizaciones del kernel que os podrian hacer perder el exploit.. teneis dos opciones
o bien, quitais la resistencia r6t3, o haceis el puente..
el puente es la union de los puntos 2 y 3 del cuadrado que indica la posicion de ut61... por que en nuestras jasper, puedes tener instalado el ut62 o el ut61 en mi caso, tenia el ut62 asi que el puente lo hice entre las puntos 2 y 3 del ut61 que no esta, pero viene representado en la placa, cuando hayais echo el puente aseguraros de la continuidad haciendo una prueba de continuidad en las patas 2 y3 del ut62 por que son las mismas que llevan a los puntos del ut61, hacerlo con un polimetro.
para mas dudas el hilo oficial sobre esto
http://www.elotrolado.net/hilo_forma-simple-de-anular-los-efuses-alternativa-a-quitar-r6t3_1363782PASO 9: ¿FUNCIONA?
Con el jtag hecho, el puente o resistencia hecho, la nand modificada tambien hecho, nos disponemos a ver si todo esto ha valido para algo o no.
Cerramos la consola, ooooo, solo la dejamos abierta, metida en la carcasa, y os recomiendo
TENER EL LECTOR PUESTO...CONECTAMOS LA CONSOLA Y EL CABLE DE COMPONENTES O VGA, OS RECOMIENDO ESTE ULTIMO Y SIN NINGUN CHISME CONECTADO A LA CONSOAL COMO PEN O ALGO ASI.
AHORA CON EL PUÑO EN EL CORAZON, REZANDO A LA VIRGEN DE LAS CONSOLAS, BUENA ESPERANZA DE TODOS LOS GEARS WARS,
PULSAMOS EL BOTON DEL EJECT DE LA CONSOLAPOR CIERTO: EL LECTOR NO NECESITA ESTAR FLASEADO PARA QUE VAYA, POR SI TE LO PREGUNTABAS..
SI LA CONSOLA ARRANCA LA VIRGEN A ESCUCHADO TUS PLEGARIAS Y
EL JTAG ESTA BIEN ECHO Y LOS PRIMEROS MEGAS ESCRITAS DE LA NAND ESTAN BIEN
EJECUTARA EL XELL en pantalla se nos pondra azul y empezaran a salir unas letras hasta que se pare y no haga nada mas, aqui nos interesa una lienas que pone FUSESET, COMO SALE MUY RAPIDO, HAZLE UNA FOTO CON LA CAMARA, NOS INTERESAN LAS LINEAS 4 Y 5 DE LOS FUSESET YA QUE SON NUESTRA CPUKEY,
podeis repetir la operacion las veces uqe querais que no pasa nada, SIEMPRE DANDO AL BOTON EJECT, PREVIO APAGADO DE LA CONSOLA EVIDENTEMENTE.
Ahora ya podeis arrancar la consola de modo normal, y si todo va bien arrancara el xbr con normalidad.
YA SABEIS SI QUEREIS ARRANCAR EL XELL seria dando al boton EJECT DEL LECTOR
SI QUEREIS ARRANCAR DE MODO NORMAL EL BOTON ENCENDIDO O EL MANDO..
PASO 10: METER COSAS EN MI NUEVA CONSOLA
ahora que tienes tu consola exploitada se abre un mundo de posibilidades y no tenemos ni papa de por donde empezar.
lo primero que hay que hacer es meter un loader para empezar a meter nuestros juegos etc..
Para ello nos bajamos el
xexloader (no confundir con su hermano mayor Xexmenu) y tambien su hermano mayor
XExmenu 1.0, por su puesto podeis bajarlo de xbins..
Cuando os bajeis el xexloader vereis que uno es un archivo imagen iso, este lo grabamos a un CD+r/-r CD+RW/-RW o su parejo en dvd, y lo grabais y el xexmenu lo grabais tambien en el disco o en un pendrive (teneis que dejar descomprimido el contenido del fichero xexmenu en la raiz del pen por ejemplo)
Cuando este grabado, encendeis la consola en modo normal, meteis el dvd, os aparecera como si fuera un juego en el dvd y ejecutais
Si al ejecutarse notais que se ve como grande o algo asi, es por la resolucion que debeis ponerla en la consola como minimo a 1024...
Este programa, permite ejecutar ficheros xex... que son los que traen los juegos, pero eso no nos interesa ahora...
nos interesa que es capaz de manejar ficheros...
ahora compiaremos usando el xexloader, el contenido del pen (que sera una carpeta con numeros, el cual contiene el xexmenu) dentro de la carpeta 00000000... que esta dnetro de CONTENT que a su vez esta en la raiz del disco duro de la consola..
si teneis dudas dando en el mando de la consola el boton SELECT os sale la ayuda para saber manejar el programa....
cuando copiemos el xexmenu a la carpeta content ya podemos salir del programa xexloader, y si quermos arrancar el xexmenu desde la biblioteca de juegos....
a partir de aqui usamos el xexmenu para meter todo lo que queramos en el hdd de la consola, pero ahora si , sin usar el dvd ni el xexloader, y sin conectar el hd al ordenador....
ahora lo que haremos es que si hemos copiado el xexmenu en el pendrive por ejemplo, tenemos que copiar el contenido de la carpeta xexmenu live... al disco duro de la consola...
PASO 11: BUGS EN EL XBR3
Para este tema he creado otro hilo,
http://www.elotrolado.net/hilo_bugs-en-xbr-3_1372527PASO 12: FORMA TONTA DE SACAR LA DVDKEY
BUENO, GRACIAS AL OS COMPAÑEROS
SE HA CONFIRMADO QUE ESTE PROCEDIMIENTO NO DA LA KEY DE DVD VALIDA PARA SU USO PARA EL FLASEO SI HICIERA FALTA, LO QUE DA ES LA KEY DEL LECTOR PERO DE FORMA ENCRIPTADA, CON LO CUAL SE DEBERIA DE DESENCRIPTAR CON AYUDA DE LA CPU KEY (LA CUAL SOLO CONSIGUES HACIENDO EL EXPLOIT)
CON LO CUAL
NO USEIS ESTE METODO PARA CONSEGUIR LA DVD KEY, lo dejo solo como nota informativa..
gracias a todos los compañeros por comprobarlo..
el caso que mirando como sacar la dvdkey (perdonarme si por favor esta forma ya la sabeis o se ha dicho, ni si quiera me he molestado en mirar si habeis hablado de ello)
es usar el programa Hb-Released Resigner v3 simplemnte con cargar vuestro fichero kvr.bin en la parte donde pone keyvault, os sacara vuestra dvd-key....
Pero claro, necestio que me confirmeis que la key qeu da es valida..... para saber que el metodo es bueno... gracias..
SIGUE EN CONSTRUCCION...