
Malkavi escribió:Para el bootloader siempre podéis usar el que ponen en microingenia, la del 18F2550Trainer pero la versión HID. Simplemente es resetear el micro para cambiar de bootloader a programa y viceversa. Yo lo tengo montado de esa manera, siguiendo el esquemático de la placa esa (que esta en la misma página de microingenia), y el bootloader me funciona sin problemas, además windows instala los drivers automáticamente. Que conste que aun no he podido probar en la play a fondo, que es de mi hermano y lo he montado yo el psgroopic... Pero el open manager se ejecuta, eso si he probado.
Para montar lo del reset en el esquemático usa un diodo, una resistencia y un pulsador. La pata 1 (la de reset) esta siempre a '1' y cuando pulsamos la ponemos a '0'. Entonces se resetea y pasa al bootloader o al programa. Claro que hay que programarle al pic el otro bootloader.
YAKO escribió:y que patilla es la que tiene que ir a masa? para que funcione por que soldar un cable es un momento
Tit0lin escribió:jegv escribió:Antes que nada muchas gracias por actualizar a todas las versiones. A mí me pasa lo mismo que a YAKO. Yo lo tengo hecho con el Xtal de 8 Mhz, un solo led en la patilla 25 y tengo el jumper puesto en la patilla 1. Un Saludo.
Editado: queria decir en la patilla 1.
Ostia, en la 1? ... estas seguro?
. Es con la patilla 13. jegv escribió:Tit0lin escribió:jegv escribió:Antes que nada muchas gracias por actualizar a todas las versiones. A mí me pasa lo mismo que a YAKO. Yo lo tengo hecho con el Xtal de 8 Mhz, un solo led en la patilla 25 y tengo el jumper puesto en la patilla 1. Un Saludo.
Editado: queria decir en la patilla 1.
Ostia, en la 1? ... estas seguro?
No, me equivoqué. Ya no sé ni como me miro el esquema![]()
. Es con la patilla 13.
jegv escribió:Lo he bajado, he cambiado en el Winpic800 el Xtal a 8 Mhz y se lo he pasado a mi PSGroopic. Windows me lo reconoce y le puedo meter un hex. En concreto le metí el 1.5 wbTL y fue bien. Pero cuando lo puse en la consola no hizo nada de nada. Antes de ponerlo en la consola, quité el jumper. Por si acaso mi PSGroopic funcionaba mal, volví a programar el pic con el TE-20 con el hex 1.5 nbTL y me funcionó en la PS3 perfectamente. Así que, no sé cuál es el problema. Los hex que he probado son los que han sido alojados en blog de J1M.
Tit0lin escribió:jegv escribió:Lo he bajado, he cambiado en el Winpic800 el Xtal a 8 Mhz y se lo he pasado a mi PSGroopic. Windows me lo reconoce y le puedo meter un hex. En concreto le metí el 1.5 wbTL y fue bien. Pero cuando lo puse en la consola no hizo nada de nada. Antes de ponerlo en la consola, quité el jumper. Por si acaso mi PSGroopic funcionaba mal, volví a programar el pic con el TE-20 con el hex 1.5 nbTL y me funcionó en la PS3 perfectamente. Así que, no sé cuál es el problema. Los hex que he probado son los que han sido alojados en blog de J1M.
Intenta meter otro firm... Bajate el 1.7 que subí ayer para el bootloader de neo-teo
EDIT:
-----------
Para los que tengais el minus como yo, y vuestra patilla 11 vaya a masa pasando por un jumper... la cosa está jodida si estais trabjando con una placa insolada, asi que se me ocurre alguna chapuza mientras nos hacemos otra placa que tenga dos jumpers y lo tenga todo bien puesto... :S
YAKO escribió:no te he entendido nada pon algun enlace o algo mas de info

Malkavi escribió:YAKO escribió:no te he entendido nada pon algun enlace o algo mas de info
Es que ha esas horas ya estaba muy cansado...
http://www.microingenia.com/electronics ... r_V1.0.pdf
Este es el manual donde explica como funciona:
http://www.microingenia.com/electronics ... r_V1.0.pdf
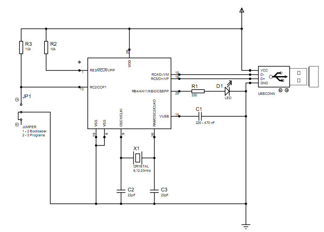
Yo tengo montado el conexionado de abajo a la izquierda, que es simplemente un reset para el micro. La pata 1 del micro es la pata de reset, normalmente debe estar unida a alimentación y para resetear se pone a tierra. Y luego con el bootloader HID que está en la página del microingenia, la del 18F2550Trainer, al resetear al micro entra en bootloader, y si lo vuelves a resetear inicia el programa. (parece que hago hasta publicidad... :S)
YAKO escribió:Malkavi escribió:YAKO escribió:no te he entendido nada pon algun enlace o algo mas de info
Es que ha esas horas ya estaba muy cansado...
http://www.microingenia.com/electronics ... r_V1.0.pdf
Este es el manual donde explica como funciona:
http://www.microingenia.com/electronics ... r_V1.0.pdf
Yo tengo montado el conexionado de abajo a la izquierda, que es simplemente un reset para el micro. La pata 1 del micro es la pata de reset, normalmente debe estar unida a alimentación y para resetear se pone a tierra. Y luego con el bootloader HID que está en la página del microingenia, la del 18F2550Trainer, al resetear al micro entra en bootloader, y si lo vuelves a resetear inicia el programa. (parece que hago hasta publicidad... :S)
sin la resistencia de 10k funcionara es que no tengo ninguna aqui para probar
YAKO escribió:Malkavi escribió:YAKO escribió:no te he entendido nada pon algun enlace o algo mas de info
Es que ha esas horas ya estaba muy cansado...
http://www.microingenia.com/electronics ... r_V1.0.pdf
Este es el manual donde explica como funciona:
http://www.microingenia.com/electronics ... r_V1.0.pdf
Yo tengo montado el conexionado de abajo a la izquierda, que es simplemente un reset para el micro. La pata 1 del micro es la pata de reset, normalmente debe estar unida a alimentación y para resetear se pone a tierra. Y luego con el bootloader HID que está en la página del microingenia, la del 18F2550Trainer, al resetear al micro entra en bootloader, y si lo vuelves a resetear inicia el programa. (parece que hago hasta publicidad... :S)
sin la resistencia de 10k funcionara es que no tengo ninguna aqui para probar

PSGrooPIC v1.6d
Here we go with a new release, this time for PSGrooPIC v1.6, remember:
- PSGrooPIC v1.6 is based on Waninkoko/KaKaRoTo Payload
- PSGrooPIC v1.7 is based on Hermes V3 Payload
Change list on PSGrooPIC v1.6d release:
- Allow the installation of demo packages through the "Install package files" menu.
- Added patches to fix problems with pads and savegames (only for fw 3.41). Thanks to Hermes. Hermes V3 Payload integrated into Waninkoko Payload.
So, if you want latest novelties, install PSGrooPIC v1.6d!!
Scopata escribió:Llego tarde y muy muy fuera de lugar porque ya todo el mundo lo tendrá andando sin problemas pero no lo pude probar antes ya que no tengo la PS3 y la gente era reaccia a probar mi cacharrillo en las suyas (se pensarán que puede explotar o algo xD). Confirmo que este esquema:
FUNCIONA PERFECTAMENTE y es sencillísimo de realizar. Fue mi primer contacto con la electrónica.
zellff escribió:Yo he hecho el esquema del ps3-minus,voy por el paso 2.
El problema es que cuando lo enchufo al PC con el USB se enciende el led y luego parpadea (como si estuviera leyendo),pero el ordenador no me reconoce ningun dispositivo... Alguien tiene alguna idea sobre que puede pasar? Muchas gracias
jegv escribió:Tit0lin escribió:jegv escribió:Lo he bajado, he cambiado en el Winpic800 el Xtal a 8 Mhz y se lo he pasado a mi PSGroopic. Windows me lo reconoce y le puedo meter un hex. En concreto le metí el 1.5 wbTL y fue bien. Pero cuando lo puse en la consola no hizo nada de nada. Antes de ponerlo en la consola, quité el jumper. Por si acaso mi PSGroopic funcionaba mal, volví a programar el pic con el TE-20 con el hex 1.5 nbTL y me funcionó en la PS3 perfectamente. Así que, no sé cuál es el problema. Los hex que he probado son los que han sido alojados en blog de J1M.
Intenta meter otro firm... Bajate el 1.7 que subí ayer para el bootloader de neo-teo
EDIT:
-----------
Para los que tengais el minus como yo, y vuestra patilla 11 vaya a masa pasando por un jumper... la cosa está jodida si estais trabjando con una placa insolada, asi que se me ocurre alguna chapuza mientras nos hacemos otra placa que tenga dos jumpers y lo tenga todo bien puesto... :S
Ok, muchas gracias. Voy a probar a ver cómo va. De todas formas, quería comentarte que yo tengo un solo led que va a la patilla 25 y el que pusiste es para dos leds, supong que no importará, ¿no? También comentarte que yo hice el esquema de PinoPIC y con ese esquema tengo conectada la patilla 1 con la 13 con dos resistencias de 10k en serie, entre medio. Luego de la 13, ya va directo al jumper. Un Saludo.
roketa escribió:zellff escribió:Yo he hecho el esquema del ps3-minus,voy por el paso 2.
El problema es que cuando lo enchufo al PC con el USB se enciende el led y luego parpadea (como si estuviera leyendo),pero el ordenador no me reconoce ningun dispositivo... Alguien tiene alguna idea sobre que puede pasar? Muchas gracias
que usb has puesto y como?
si has puesto un macho directo a la pcb y has seguido el minus de la primera pagina el usb debe ir por debajo en la cara contraria de los componentes.
zellff escribió:roketa escribió:zellff escribió:Yo he hecho el esquema del ps3-minus,voy por el paso 2.
El problema es que cuando lo enchufo al PC con el USB se enciende el led y luego parpadea (como si estuviera leyendo),pero el ordenador no me reconoce ningun dispositivo... Alguien tiene alguna idea sobre que puede pasar? Muchas gracias
que usb has puesto y como?
si has puesto un macho directo a la pcb y has seguido el minus de la primera pagina el usb debe ir por debajo en la cara contraria de los componentes.
He puesto uno hembra,que enchufo al pc con un cable macho-macho,adjunto una foto
http://img375.imageshack.us/img375/905/pa100002.jpg
zellff escribió:roketa escribió:zellff escribió:Yo he hecho el esquema del ps3-minus,voy por el paso 2.
El problema es que cuando lo enchufo al PC con el USB se enciende el led y luego parpadea (como si estuviera leyendo),pero el ordenador no me reconoce ningun dispositivo... Alguien tiene alguna idea sobre que puede pasar? Muchas gracias
que usb has puesto y como?
si has puesto un macho directo a la pcb y has seguido el minus de la primera pagina el usb debe ir por debajo en la cara contraria de los componentes.
He puesto uno hembra,que enchufo al pc con un cable macho-macho,adjunto una foto
http://img375.imageshack.us/img375/905/pa100002.jpg
zellff escribió:Pues no,no se calienta nada Tit0lin.
Muchas gracias,roketa,voy aver si le doy la vuelta
zellff escribió:Pues no,no se calienta nada Tit0lin.
Muchas gracias,roketa,voy aver si le doy la vuelta
zellff escribió:vaya...entonces porque no me lo reconocerá? :S

flipoxp escribió:
A mi eso me ha salido muchas veces y mi solucion fue en mas de un pc con windows 7 y xp ...
subirle la velocidad al puerto serie al maximo y lo detecta
Saludos
zellff escribió:Pues parece ser que esta bien grabado...yo no se q narices le pasa,creo q voy a probar a cambiar el USB
Tit0lin escribió:Alguien sabe con que version del PCWHD está compilado el hex 1.6d? es que con la que yo tengo me es imposible compilarlo y asi no puedo haceros la modificacion de los lesd y del bootloader para los minus modificados...
tonyperez escribió:tit0lin explicame k es lo k has hecho, xk no entiendo para que pones 2 jumpers,juntas de todas formas + con -, no veo la necesidad de poner 2 jumpers, podrias poner el + al mismo jumper k el -,no??? ademas yo habia leido k en estos casos es mejor poner una resistencia para estabilizar entre eñ + y el -, vamos como el bootloader de netoteo, tu has hecho lo mismo k se hace para el de neoteo pero sin resistencias (k en teoria funcionaria para el de neoteo tambien) y con 2 jumpers. xk no pruebas antes de montar ninguna placa a modificar una k tengas insolada ya con 1 jumper a tirar un cable del + al a la pata del jumper??? o a la 11 directamente como en el esquema de netoeo, a ver si asi funciona??? seria mas sencillo.... y si funciona te ahorras tanta modificacion, solo es meter positivo ala 11. y si funcionara pues ya estudias meter las 2 resitencias para estabilizar entre + y pata 1 y + y pata 11. salu2!!
tonyperez escribió:toma ahi lo tienes, el esquema para boot de neoteo, solo le falta para ser igual k el minus el C de 100uf entre la pata 19 y la 20 y el led de la pata 26.
puedes probar si no va con las 2 a poner una u otra. en cuanto a lo de cortar el + de la pata para k el chip no crea nada, ya te digo yo k no cree nada si no tiene tierra, al menos para el boot de neoteo, mi pata 13 esta siempre alimentada a traves de la R entre 20 y 13, con el jumper solo meto tierra y yo no se a la gente pero a mi la play me entra SIEMPRE en modo X, solo me ha fallado una vez de las 50 k la habre encendido con el cacharro y fue xk tarde mucho en darle al eject...
te dejo imagen de mi cacharro por delante y por detras, marco los componentes k intervienen en el boot, el cable marron de arriba es el negativo del boot, el rojo de la derecha k pone la pata 20 el positivo (es evidente vamos... xD)
http://img840.imageshack.us/img840/5413/mioa.jpg
http://img259.imageshack.us/img259/8666/mio2.jpg
salu2
tidusmen escribió:Hola amigos, saludos a todos, tiempo sin entrar por aca, actualmente le estoy voy armar un pic 2550 a un amigo, cual es actualmente el diagrama y bootloader que se esta utilizando, y que recomendacion de .hex me recomiendan? (en resumen que se usa actualmente para programar un pic 2550 con bootloader)