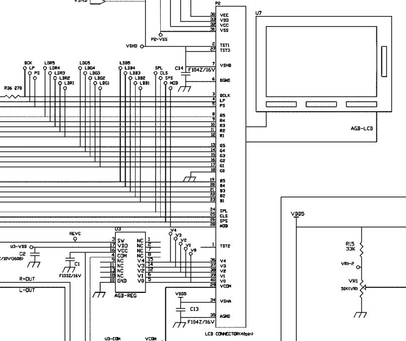
Buenas noches, a todos. Estoy buscando como loco, la esquemática de Nintendo avance sp. Alguien la tiene o me puede decir donde podría encontrarla? Gracias,
@Ivanbill, podrías Googlear por ''Game Boy Advence Schematics'' o ''Game Boy Advence Wiring Diagram'', por ejemplo algunos resultados aunque son imprecisos por el modelo de GB.