



ilcurrero2k43 escribió:Sigue siendo largo???, por que le pruebo y nada... Soy un tipo muy tranquilo si no estaria rompiendo todo !!! jajaja...
Si me podrian pasar alguna foto de como les quedo su cable le agradeceria.
La otra es que me hayan vendido mal las resistencias. Le paso los colores para los entendidos
3k3: Dorado, rojo, naranja, naranja
220 ohm: Dorado, marron, rojo, rojo.
Saludos y desde ya muchisimas gracias a los que se tomaron su tiempo para responder la verdad le agradesco.
ann76 escribió:yo por lo que veo lo tienes todo conectado del reves, "a no ser que el conector de las fotos se hembra". por ejemplo: los diodos van en los pines 2, 3 y 4... y yo veo que lo tienes en los pines 12, 11, y 10
ilcurrero2k43 escribió:Que tal mis queridos foreros, nuevamente les escribo por que me quede atascado en el proceso de poder chipear mi xbox.
Tengo una 360 placa Jasper con un problema de la lectura sin key original por lo tanto me puse muy contento al saber que podía recuperar mi consola y como ya no quiero andar con el tema del flasheo decidí pasarme al tema de los chips.
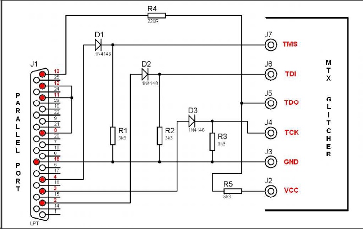
Antes que nada se que los tutos comienzan desde la nand, quería programar el chip para ello me construí el cable que verán a continuación sacado del diagrama que encontré en esta fabulosa pagina.
Les paso los valores que saque con un tester en modo continuidad (los valores son sin ninguna conexión): Las tres resistencias 3k3 me dan un valor de 602-606 y la que va al VCC 643, la de 220ohm me da un valor de 278, los 1n4148 me dan 1.
Conectando el GND y suministrando los 3,3 V desde una playstation 2, me da los siguientes valores (medidos en V 200 con el tester la pata roja en GND y la pata negra en los puntos)
Pata 13: 3,3v, (desde el pin hasta el punto del chip) VCC
Pata 12, 11, 8: 0,0v
Pata 18: 0,00V
Pata 4: -0,20v en el pin, luego del 1n4148 y la resistencia :0,3v
Pata 3: -0,14v en el pin, luego del 1n4148 y la resistencia :0,3v
Pata 2: -0,15v en el pin, luedo del 1n4148 y la resistencia :0,3v
Punto TDO: 3,3v.
Lo probé tanto con el xilling y con el 360cProg v1.1
Con el xilling me dice que no detecta el cable.
Con el 360cProg v1.1, configuro mi puerto lpt que en mi caso es 0x0378, le conecto y me da el siguiente error Initiallizing parallel port at 0x378 WARNING: TDO seems to be stuck at 1. Tengo Windows xp, el puerto paralelo lo tengo con una plaqueta conectada a un socket de mi computadora ya que la mother no trae integrada.
Tengo tambien un cable usb a paralelo pero no se como utilizarlo con los diferentes programas, lo instalo en Windows 7 y en printer y device me sale IEEE-1384, pero no puedo ver el puerto lpt para poder usar el 360cProg v1.1.
Sobre todo me interesa saber si hice adecuadamente el cable por que me parece que ese es el problema los programas no detectan el cable también puede ser mi puerto paralelo, y como ultima instancia el chip se daño.
Si todo me sale bien creare un tuto para hacer el cable ya que no eh visto por ahí un tuto sobre eso.
Saludos y espero ansiosamente sus respuestas.
PD: me fije en otros post antes de abrir este pero no encontré ninguna solución.

ilcurrero2k43 escribió:Efectivamente estaba al revés las conexiones ya lo instale bien y sigo con el mismo problema.
Ahora voy a desmontar todo voy a probar con otros iodos que compre y voy a poner otras resistencias a ver si tengo suerte, si no puedo con eso instalare windows 7 y después de eso ya solamente queda alimentar el 3.3v de otra forma, pero cuando lo medí con el tester llegaba bien los 3.3v.
Saludos y si alguien opina otra cosita que por ahí estoy errando le agradecería. Saludos !!!

Viral Doom escribió:ilcurrero2k43 escribió:Efectivamente estaba al revés las conexiones ya lo instale bien y sigo con el mismo problema.
Ahora voy a desmontar todo voy a probar con otros iodos que compre y voy a poner otras resistencias a ver si tengo suerte, si no puedo con eso instalare windows 7 y después de eso ya solamente queda alimentar el 3.3v de otra forma, pero cuando lo medí con el tester llegaba bien los 3.3v.
Saludos y si alguien opina otra cosita que por ahí estoy errando le agradecería. Saludos !!!
OMFG!!!! por que usaste las de 1/2W????? hehe, o las querías mas grandes aun?
Publico como quedo mi JTAG Programer:
PASO A PASO
orico1 escribió:hacer un PUENTECITO de la patilla 7 del cpl a vcc ( este vcc NO es el que obtienes de fuente externa) es el q esta a lado de TDO, TDI Y ESOS
hilo_chip-glitch-casero-con-xc2c64a_1671020_s30
este es el link
Viral Doom escribió:OMFG!!!! por que usaste las de 1/2W????? hehe, o las querías mas grandes aun?
Publico como quedo mi JTAG Programer:
ilcurrero2k43 escribió:Nuevamente empiezo agradeciendo, gracias por los aportes.orico1 escribió:hacer un PUENTECITO de la patilla 7 del cpl a vcc ( este vcc NO es el que obtienes de fuente externa) es el q esta a lado de TDO, TDI Y ESOS
hilo_chip-glitch-casero-con-xc2c64a_1671020_s30
este es el link
Vi el diagrama pero no entiendo, hay que hacer un puente de la patilla 7 del conector DB25 macho hacia el vcc del chip?. Si me podrias confirmar esto ya lo pruebo y subo resultados.Viral Doom escribió:OMFG!!!! por que usaste las de 1/2W????? hehe, o las querías mas grandes aun?
Publico como quedo mi JTAG Programer:
Te quedo muy bien el cable, la verdad esta para copiarlo, 10 puntos!!!, el tema es que a mi me habían dicho que cuanto mas corto lo hagas mejor!, y por otra parte me habían recomendado usar las mismas patas de las resistencias para soldar al chip y que las mismas tenían que ser de 1 vatio, por que en algunos casos esto es lo que jode.
Te consulto ¿lograste programarlo?, con que sistema operativo lo hiciste, a mi me parece que el problema esta en que los programas no reconocen el cable, no hay que instalar ningún driver? Estoy hace 6 días y nada.
Nuevamente gracias por sus aportes, todavía no logro que ni siquiera me detecte el cable, voy a probar instalando windows 7 y veré que mas puedo hacer, cualquier aporte será bienvenido
KXC64 escribió:Antes de conectar el chip hiciste el puente?? yo me estaba volviendo loco con un chip x360glitch y era que no estaba configurado (ya sea para slim o fat)...despues de hacer ese puente probe otra vez y lo detecto enseguida antes siempre me daba stuck 1
Viral Doom escribió:KXC64 escribió:Antes de conectar el chip hiciste el puente?? yo me estaba volviendo loco con un chip x360glitch y era que no estaba configurado (ya sea para slim o fat)...despues de hacer ese puente probe otra vez y lo detecto enseguida antes siempre me daba stuck 1
configurado? he visto que en slim tiene menos componentes, por lo tanto toca removerlos. es eso?
orico1 escribió:pues en el diagrama dice que es de la patilla 7 del cpl("integado") es la cosita negra con varias patitas q trae el chip de ahi al vcc...(44 patitas para ser exacto).
otra cosa que tambien he visto y he checado q incluso sin el cable ltp el 360gcprogv1.1 me dice eso de suck at 1 debe de ser problema de software no de hardware nos toca investigar a ver q rollo porque tengo que programar el mio cualquier avanze publica para estar todos enterados
KXC64 escribió:yo por ejemplo tenia la version para slim pero tenia que usar uno para fat que tiene mas componentes , entonces para probar si me lo detectaba solamente lo configure para slim, ya que tenia que hacer un puente nada mas...despues lo flashee para fat y al final retire el puente y le agregue los componentes....en tu caso si ya trae los componentes seria un chip para fat pero igualmente hay que hacerle un puente para fat (que esta en otro sector del chip)....esto seria para el chip x360glitch, supongo que para el matrix sera igual o parecido....si no se hace ese puente el chip queda como abierto y por eso no lo detecta (yo creo que pasa eso) ....porque con solo configurarlo con ese puente no tardo ni 1 segundo en detectarlo
http://infinitymod.com/Download/Phat_Diagram.JPG ...ahi esta el diagrama para fat, lo que esta en rojo son los puentes...en el matrix por lo que veo son 2.....igual no te aseguro que funcione en matrix pero por lo menos en mi chip haciendo algo parecido funciono
encrypted escribió:Aquí uno más pa la colección de matrix glitcher 360 que no se programan ni a la de 100.
Revisado al 100% el programador (continuidad en las conexiones y valores de las resistencias y diodos)
Probado con puente y sin puente.
EDITO: SOLUCIONADO!!!!!, ESTAMOS INTERPRETANDO LAS CONEXIONES AL PUERTO DB25 (LPT) DEL ESQUEMA AL REVÉS.
Me explico , tal y como están numerados los pines del puerto db25 en el esquema corresponde a un db25 HEMBRA DE FRENTE, y dado que nosotros usamos un macho tenemos que invertir la numeración de forma simetrica (como si se reflejara en un espejo). Tan solo hay que seguir el esquema tal cual está pero con los pines de "espaldas a nosotros" y no de frente.
O al menos en mi caso al menos ese era el problema... de estar tol rato con el "Warning TDO seems ...bla bla bla..."
encrypted escribió:Aquí uno más pa la colección de matrix glitcher 360 que no se programan ni a la de 100.
Revisado al 100% el programador (continuidad en las conexiones y valores de las resistencias y diodos)
Probado con puente y sin puente.
EDITO: SOLUCIONADO!!!!!, ESTAMOS INTERPRETANDO LAS CONEXIONES AL PUERTO DB25 (LPT) DEL ESQUEMA AL REVÉS.
Me explico , tal y como están numerados los pines del puerto db25 en el esquema corresponde a un db25 HEMBRA DE FRENTE, y dado que nosotros usamos un macho tenemos que invertir la numeración de forma simetrica (como si se reflejara en un espejo). Tan solo hay que seguir el esquema tal cual está pero con los pines de "espaldas a nosotros" y no de frente.
O al menos en mi caso al menos ese era el problema... de estar tol rato con el "Warning TDO seems ...bla bla bla..."

anikilator escribió:a los que no os vaya probad este esquema alternativo, que les está funcionando a los guiris:
Es ligeramente diferente al esquema inicial de Gligli. Por ejemplo el pin 15 no lo usa. Solo emplea una resistencia 3k3.......
Si les funciona, por algo será...... Por probar que no quede
ilcurrero2k43 escribió:Gracias anikilator por tu aporte, ya que lo que me pasa a mi en particular es que no me detecta el cable, pero antes de hacerlo quiero ver si interprete bien el grafico.
El pin 2,3,4 no necesitan 1n4148? asi como tambien las resistencias correspondientes ?
La unica resistencia va entre el pin 13 y 15?
Seria entonces directamente del DB25 mayo pasarlo al chip por un cable y listo.
Si es asi me pongo manos a la obra.
Muchisimas gracias por sus respuestas y por tomarse su tiempo, esperemos poder resolver con estas soluciones el problema de mas de uno.anikilator escribió:a los que no os vaya probad este esquema alternativo, que les está funcionando a los guiris:
Es ligeramente diferente al esquema inicial de Gligli. Por ejemplo el pin 15 no lo usa. Solo emplea una resistencia 3k3.......
Si les funciona, por algo será...... Por probar que no quede


Con éste ya son 3 esquemas distintos para poder programar los glitches:
1º.-
2º.-
3º.-

Los que sí que cambian son estos 2 nuevos esquemas que he subido, que están dando resultado a la gente foránea.